HOME   LIST
‹–   –›

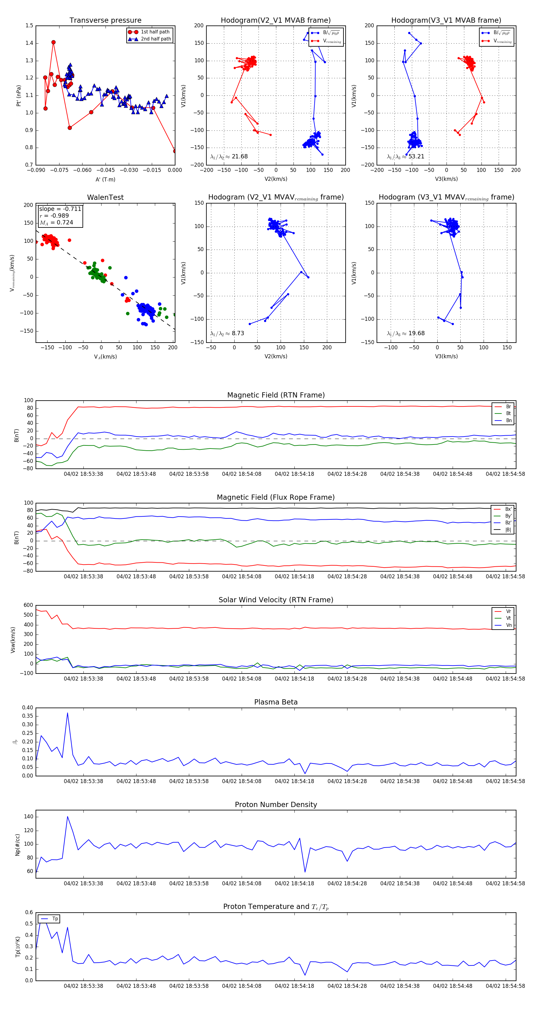
Flux Rope in 2024

Flux Rope Event 2024-04-02 18:53:29 ~ 2024-04-02 18:55:00 (92 seconds)


plot