HOME   LIST
‹–   –›

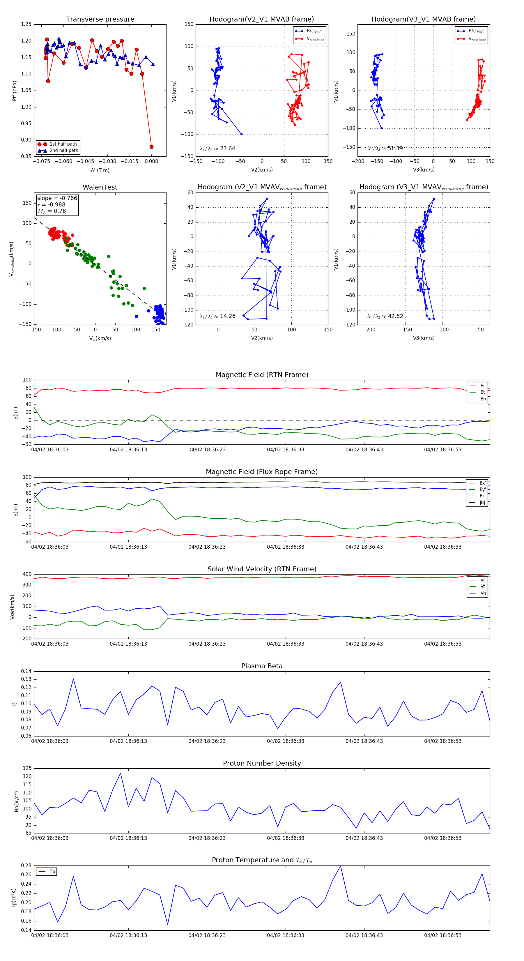
Flux Rope in 2024

Flux Rope Event 2024-04-02 18:36:01 ~ 2024-04-02 18:36:59 (59 seconds)


plot