HOME   LIST
‹–   –›

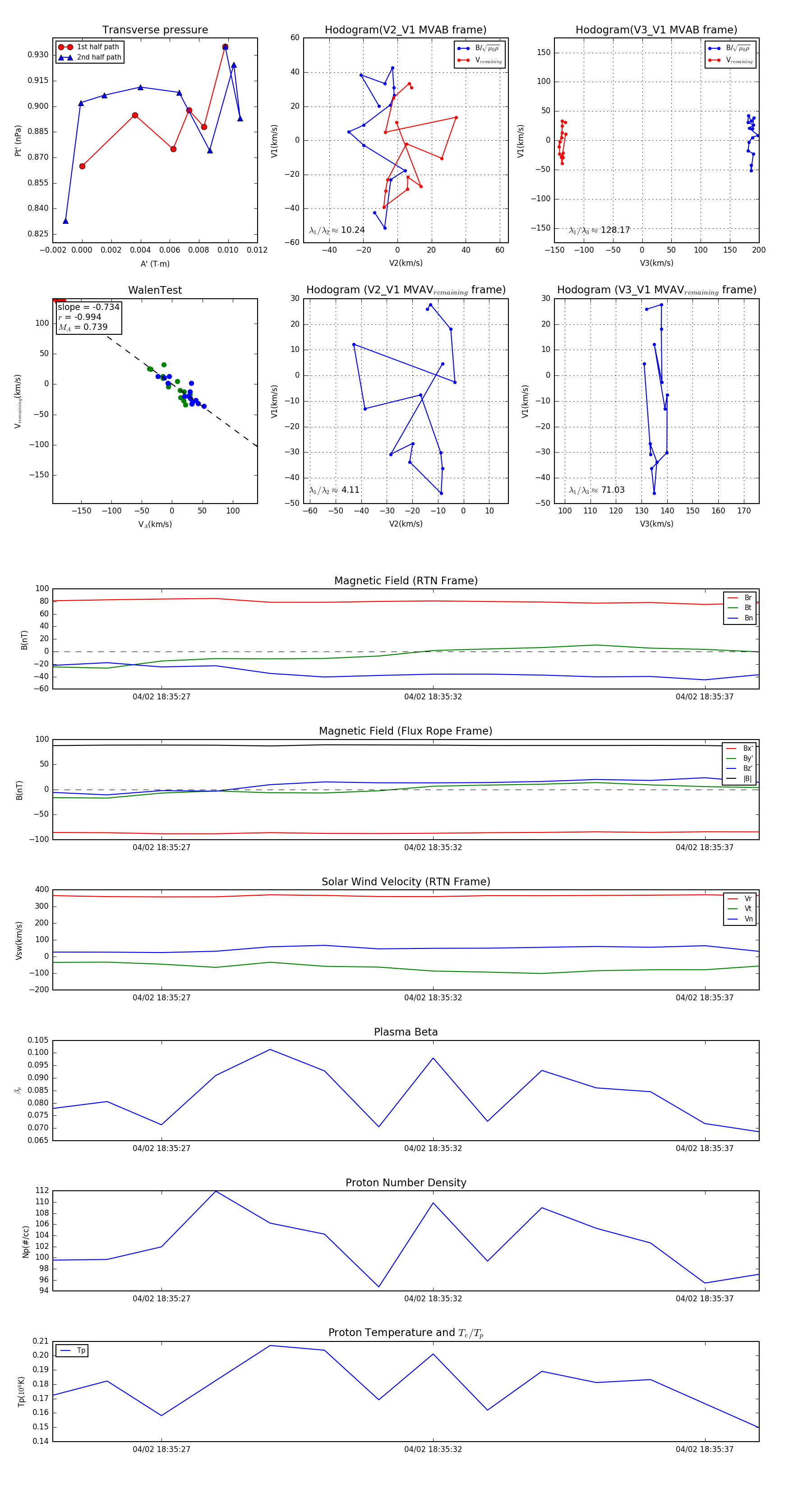
Flux Rope in 2024

Flux Rope Event 2024-04-02 18:35:25 ~ 2024-04-02 18:35:38 (14 seconds)


plot