HOME   LIST
‹–   –›

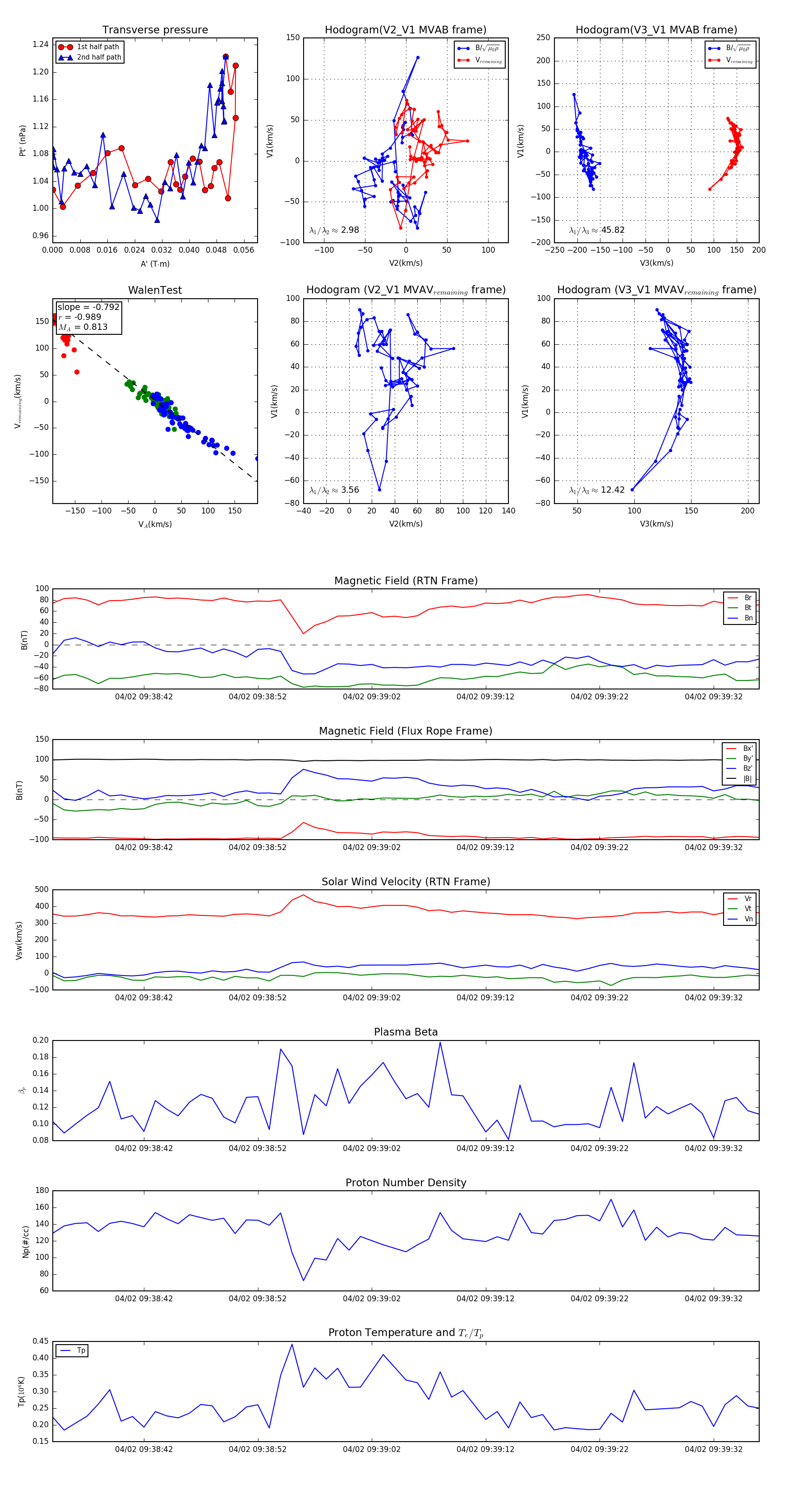
Flux Rope in 2024

Flux Rope Event 2024-04-02 09:38:34 ~ 2024-04-02 09:39:36 (63 seconds)


plot