HOME   LIST
‹–   –›

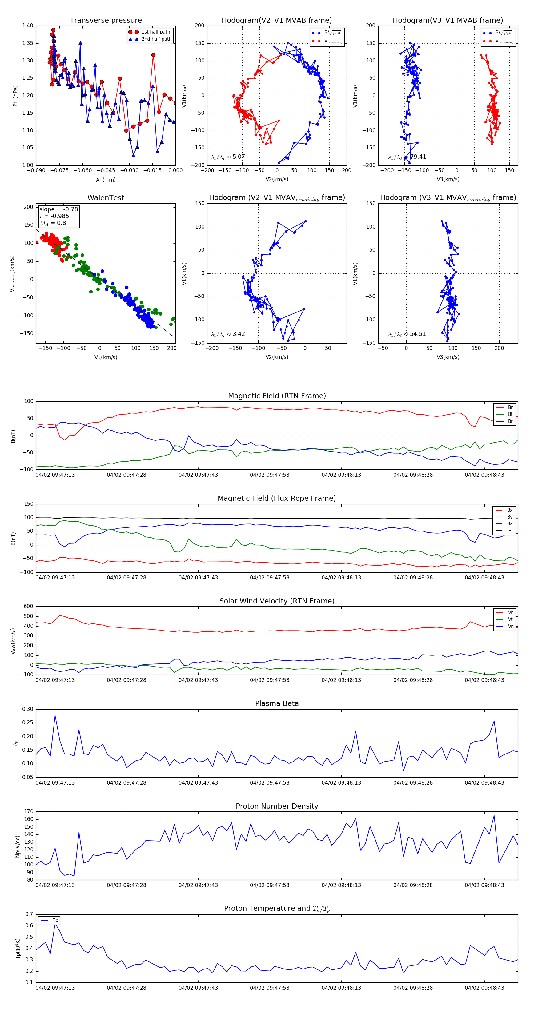
Flux Rope in 2024

Flux Rope Event 2024-04-02 09:47:09 ~ 2024-04-02 09:48:50 (102 seconds)


plot