HOME   LIST
‹–   –›

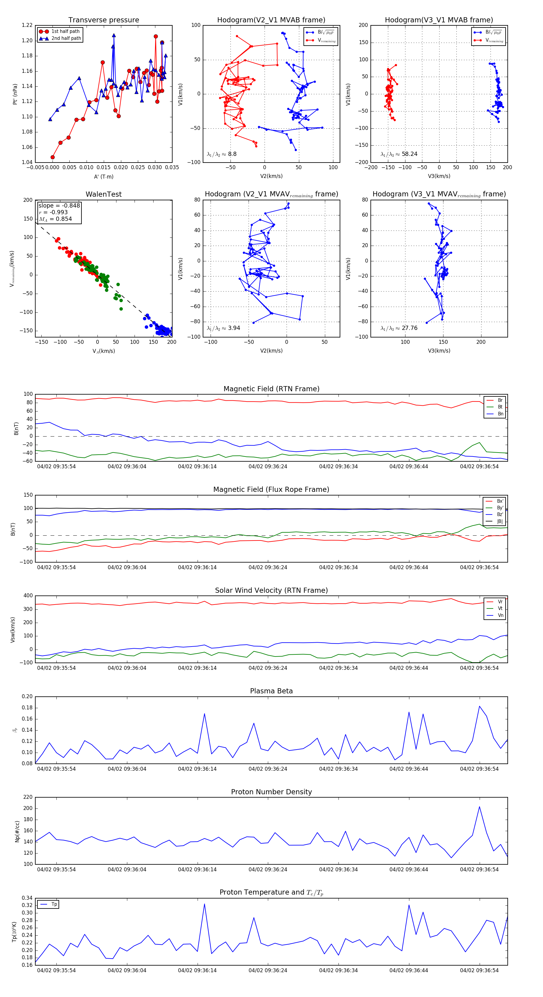
Flux Rope in 2024

Flux Rope Event 2024-04-02 09:35:51 ~ 2024-04-02 09:36:58 (68 seconds)


plot