HOME   LIST
‹–   –›

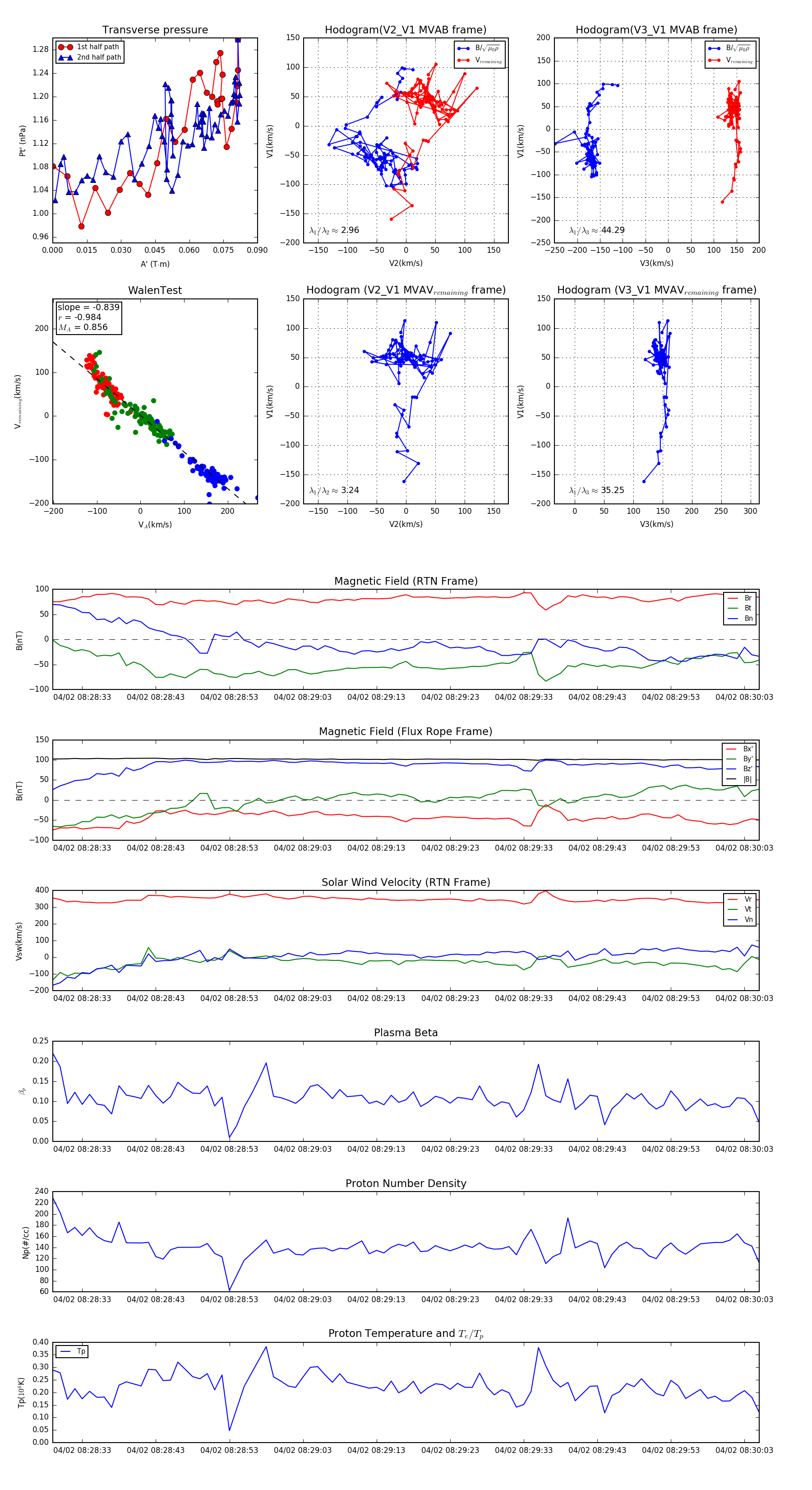
Flux Rope in 2024

Flux Rope Event 2024-04-02 08:28:29 ~ 2024-04-02 08:30:05 (97 seconds)


plot