HOME   LIST
‹–   –›

Flux Rope in 2024

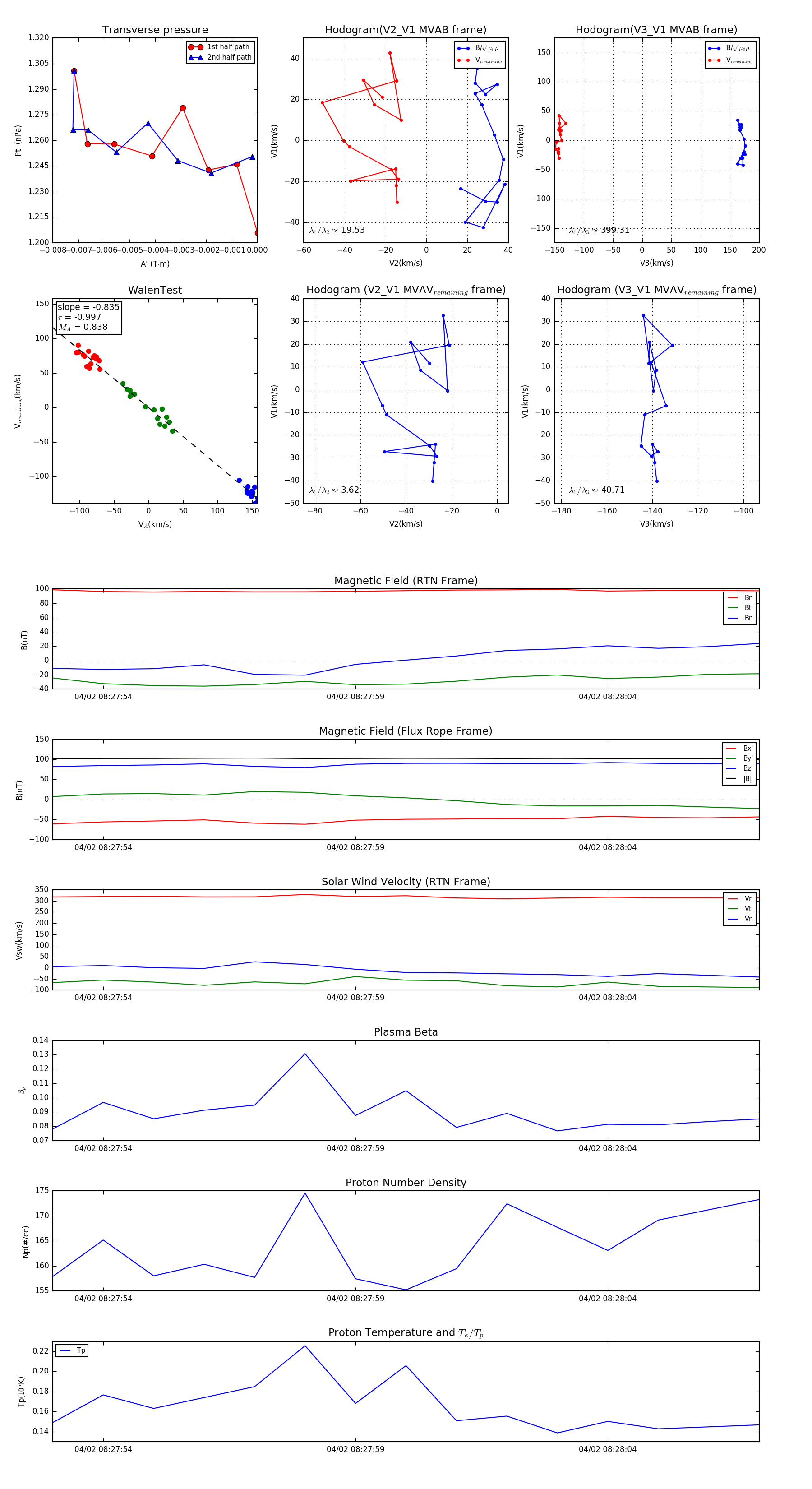
Flux Rope Event 2024-04-02 08:27:53 ~ 2024-04-02 08:28:07 (15 seconds)


plot