HOME   LIST
‹–   –›

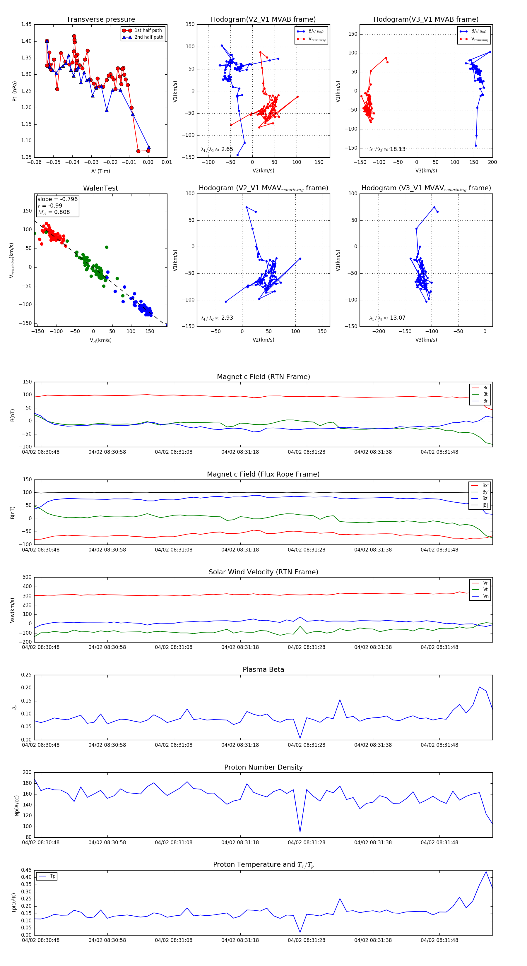
Flux Rope in 2024

Flux Rope Event 2024-04-02 08:30:47 ~ 2024-04-02 08:31:56 (70 seconds)


plot