HOME   LIST
‹–   –›

Flux Rope in 2024

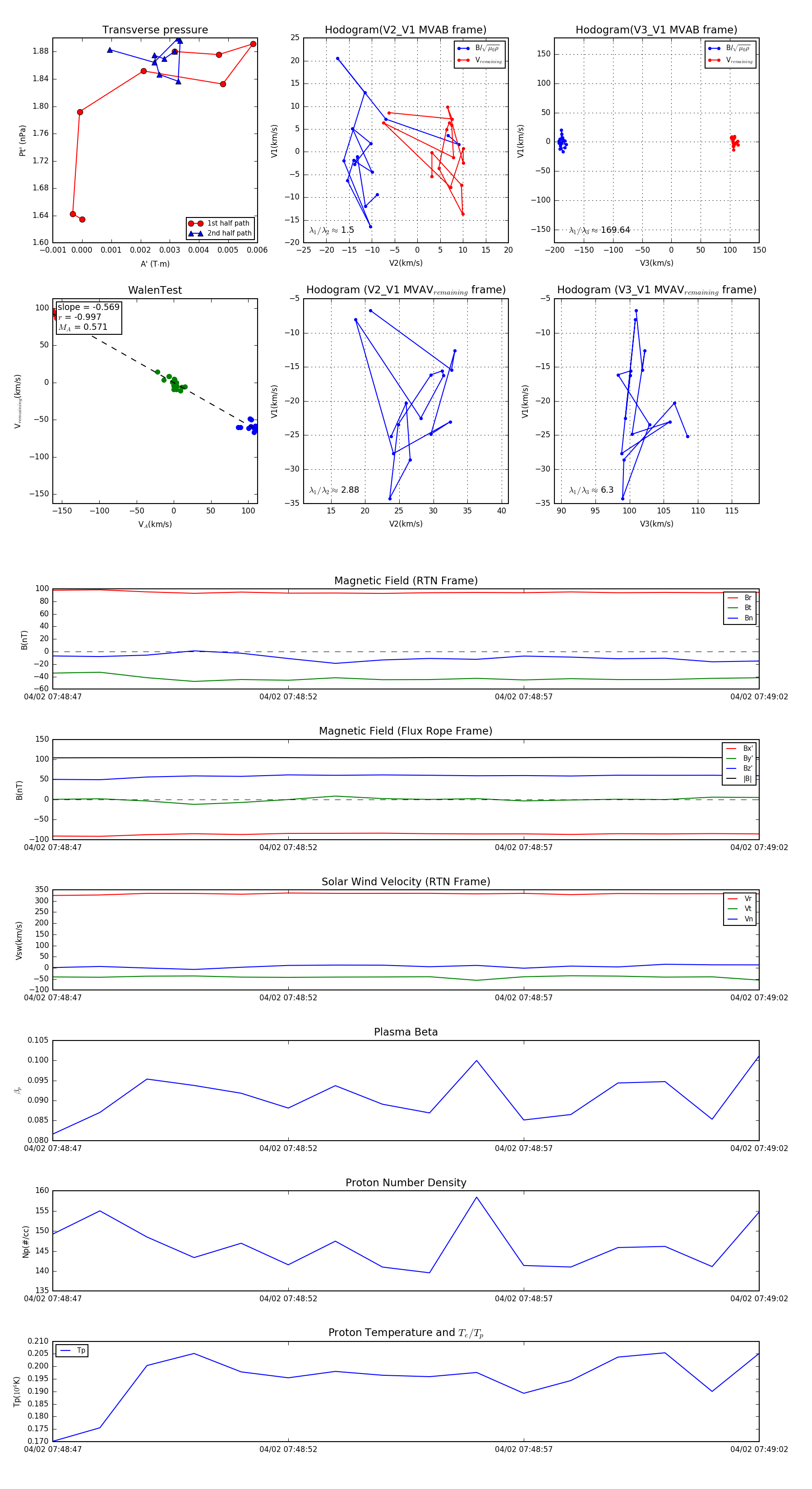
Flux Rope Event 2024-04-02 07:48:47 ~ 2024-04-02 07:49:02 (16 seconds)


plot