HOME   LIST
‹–   –›

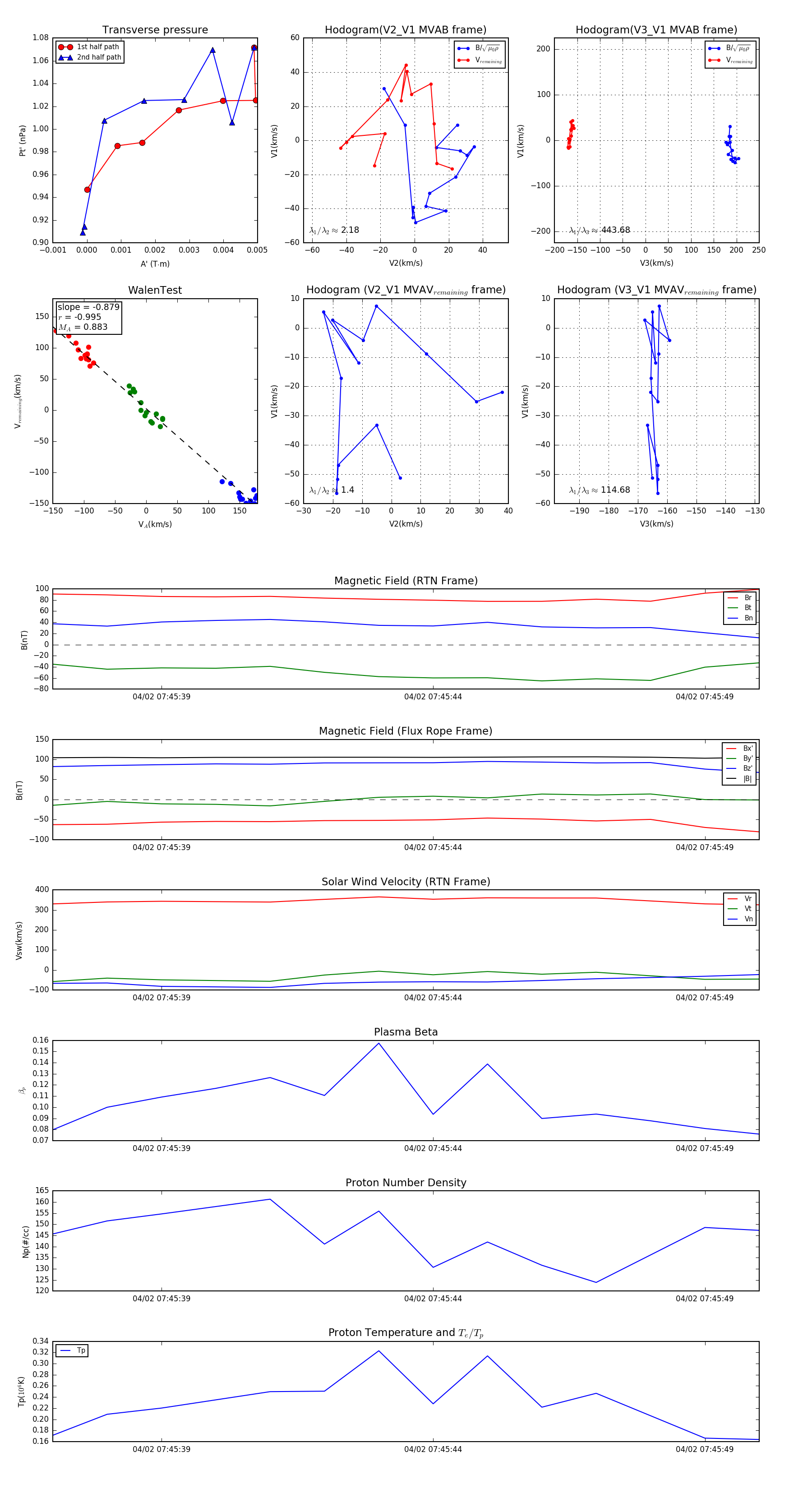
Flux Rope in 2024

Flux Rope Event 2024-04-02 07:45:37 ~ 2024-04-02 07:45:50 (14 seconds)


plot