HOME   LIST
‹–   –›

Flux Rope in 2024

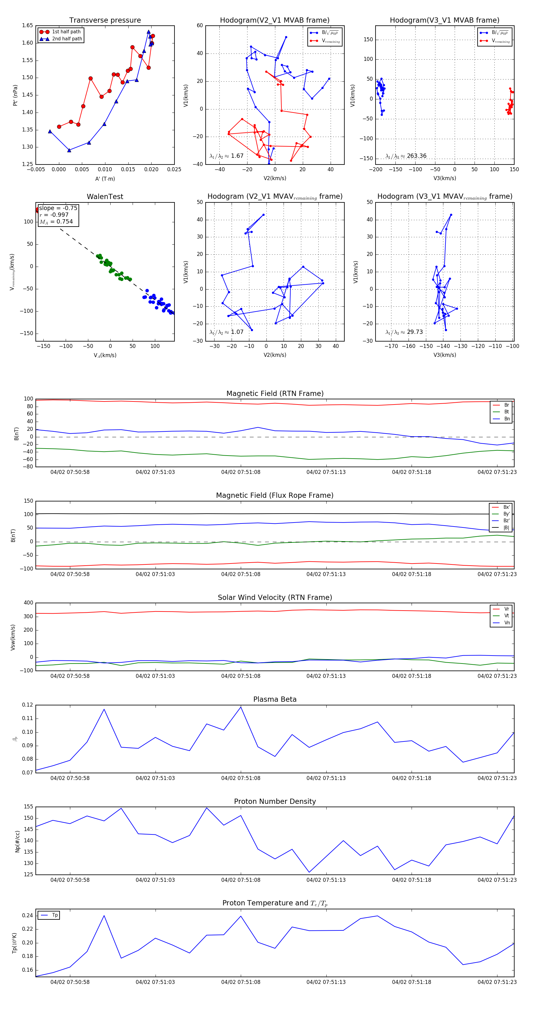
Flux Rope Event 2024-04-02 07:50:56 ~ 2024-04-02 07:51:24 (29 seconds)


plot