HOME   LIST
‹–   –›

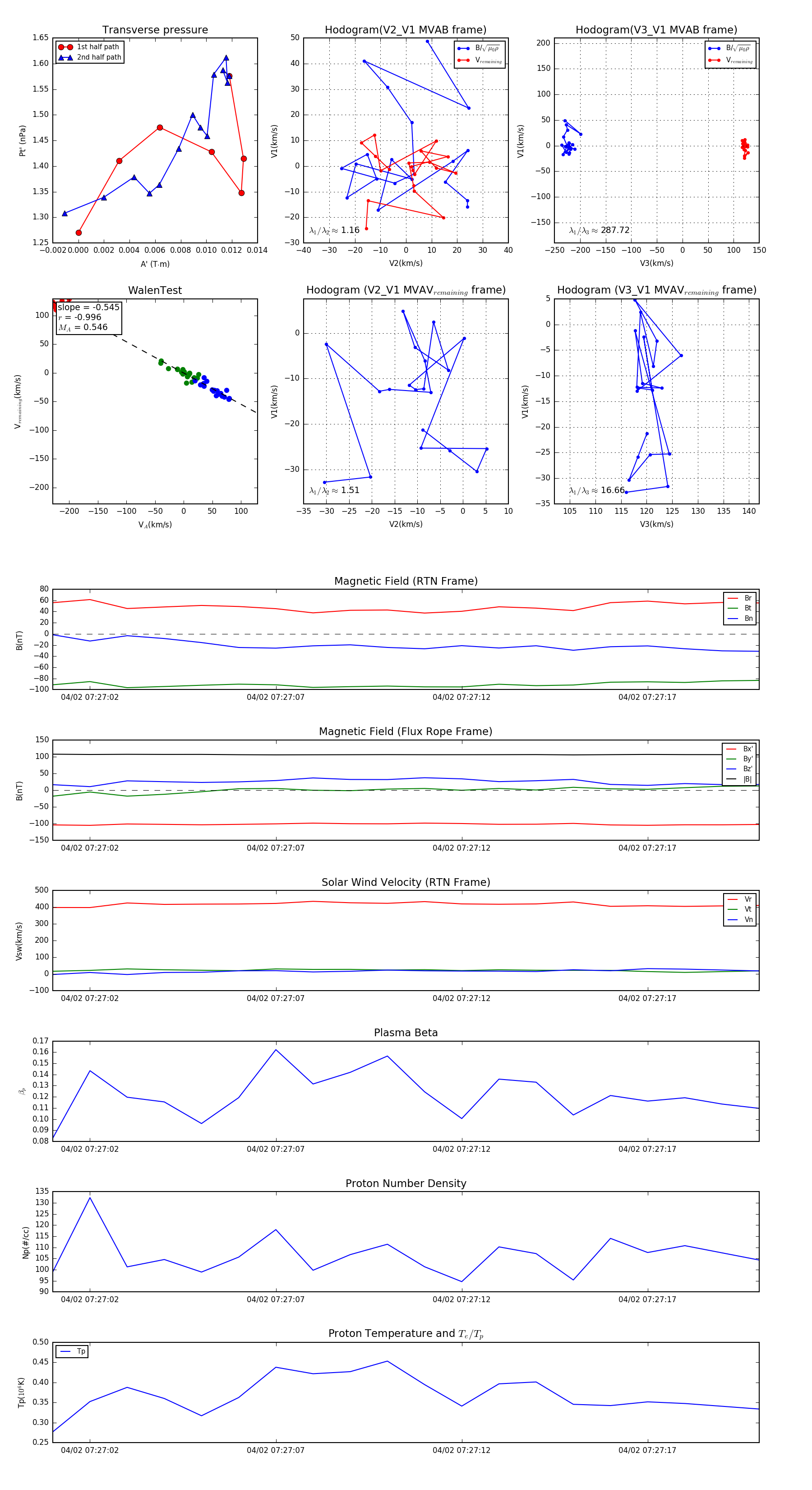
Flux Rope in 2024

Flux Rope Event 2024-04-02 07:27:01 ~ 2024-04-02 07:27:20 (20 seconds)


plot