HOME   LIST
‹–   –›

Flux Rope in 2024

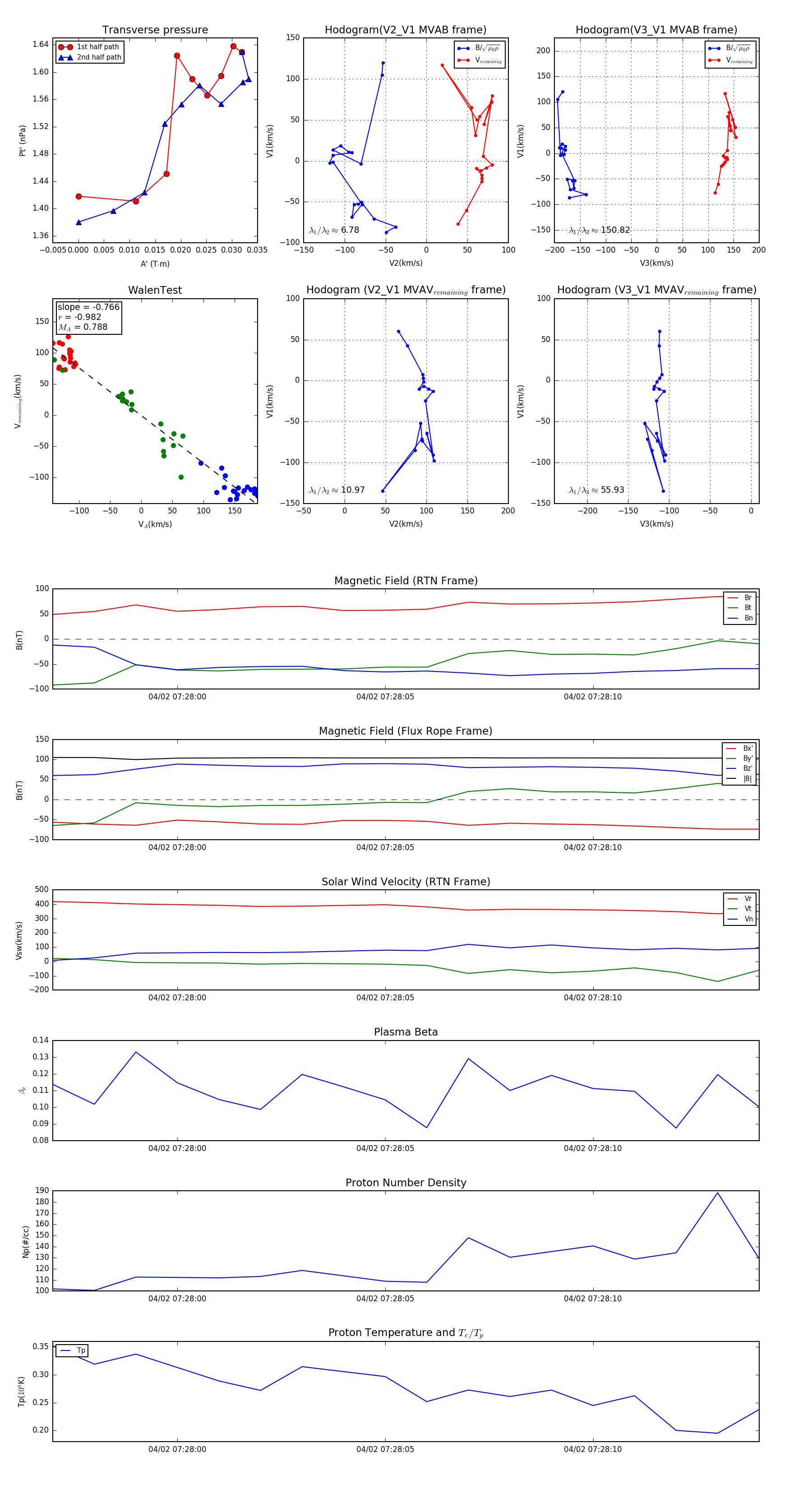
Flux Rope Event 2024-04-02 07:27:57 ~ 2024-04-02 07:28:14 (18 seconds)


plot