HOME   LIST
‹–   –›

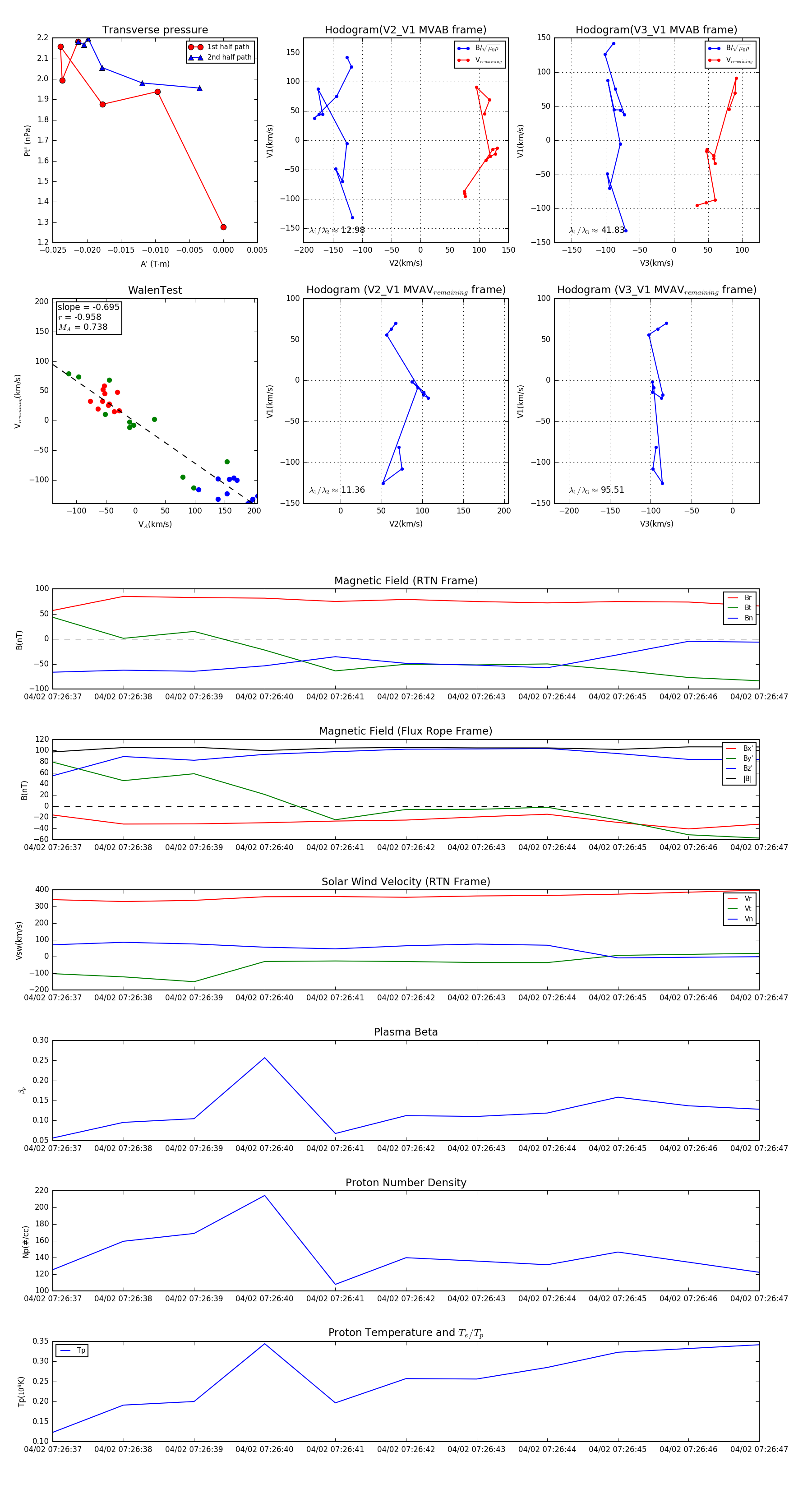
Flux Rope in 2024

Flux Rope Event 2024-04-02 07:26:37 ~ 2024-04-02 07:26:47 (11 seconds)


plot