HOME   LIST
‹–   –›

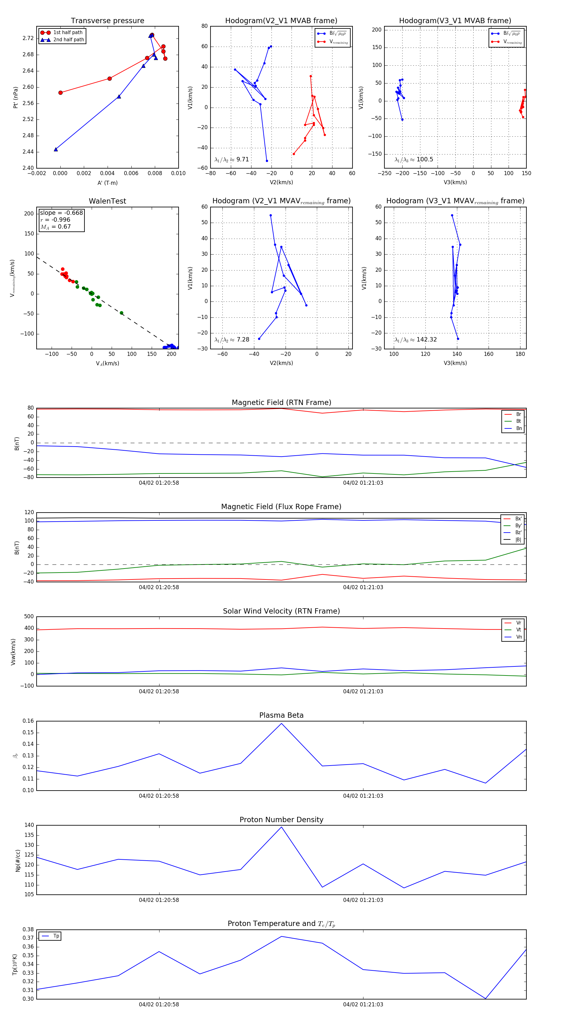
Flux Rope in 2024

Flux Rope Event 2024-04-02 01:20:55 ~ 2024-04-02 01:21:07 (13 seconds)


plot