HOME   LIST
‹–   –›

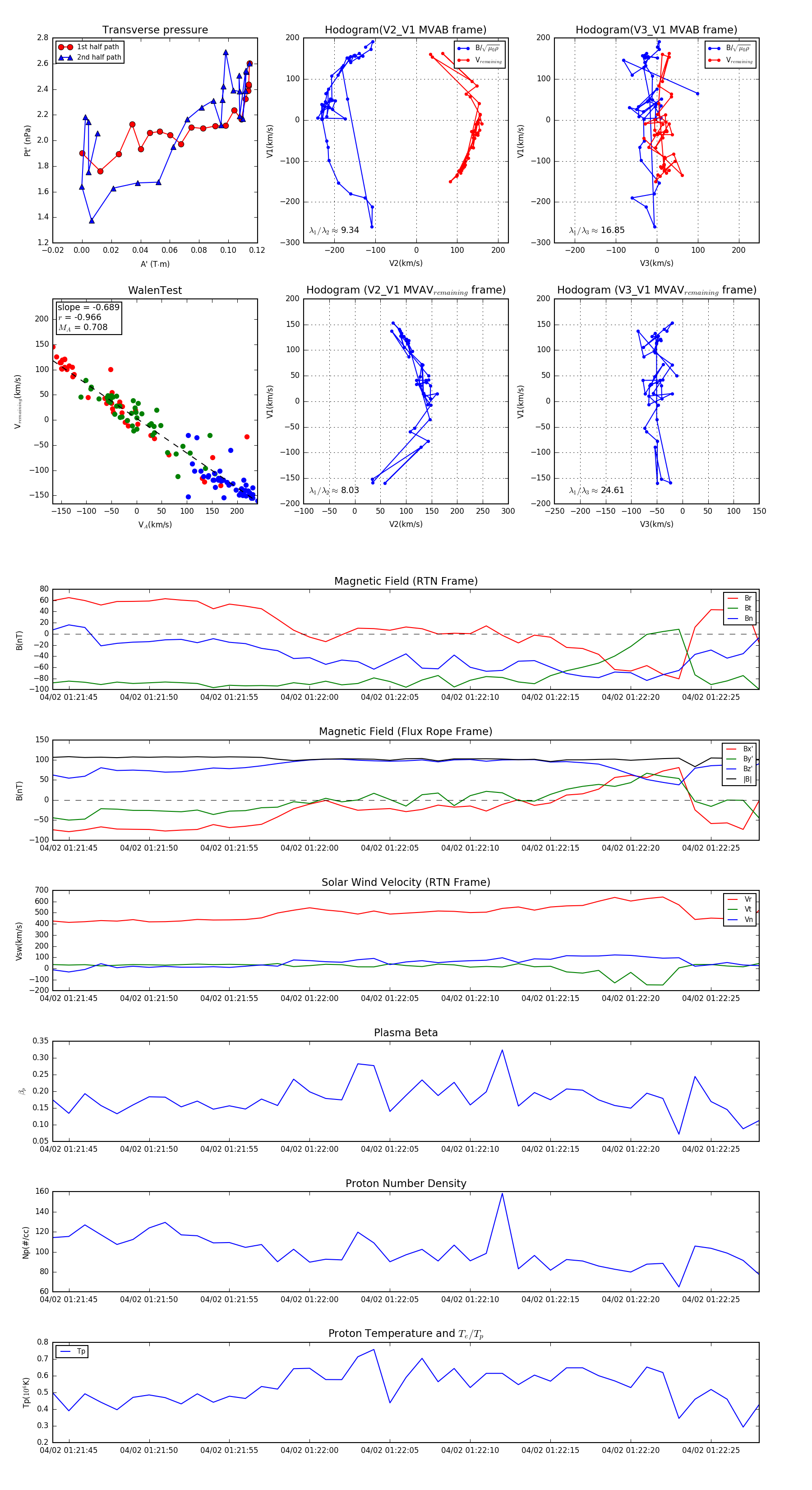
Flux Rope in 2024

Flux Rope Event 2024-04-02 01:21:44 ~ 2024-04-02 01:22:28 (45 seconds)


plot