HOME   LIST
‹–   –›

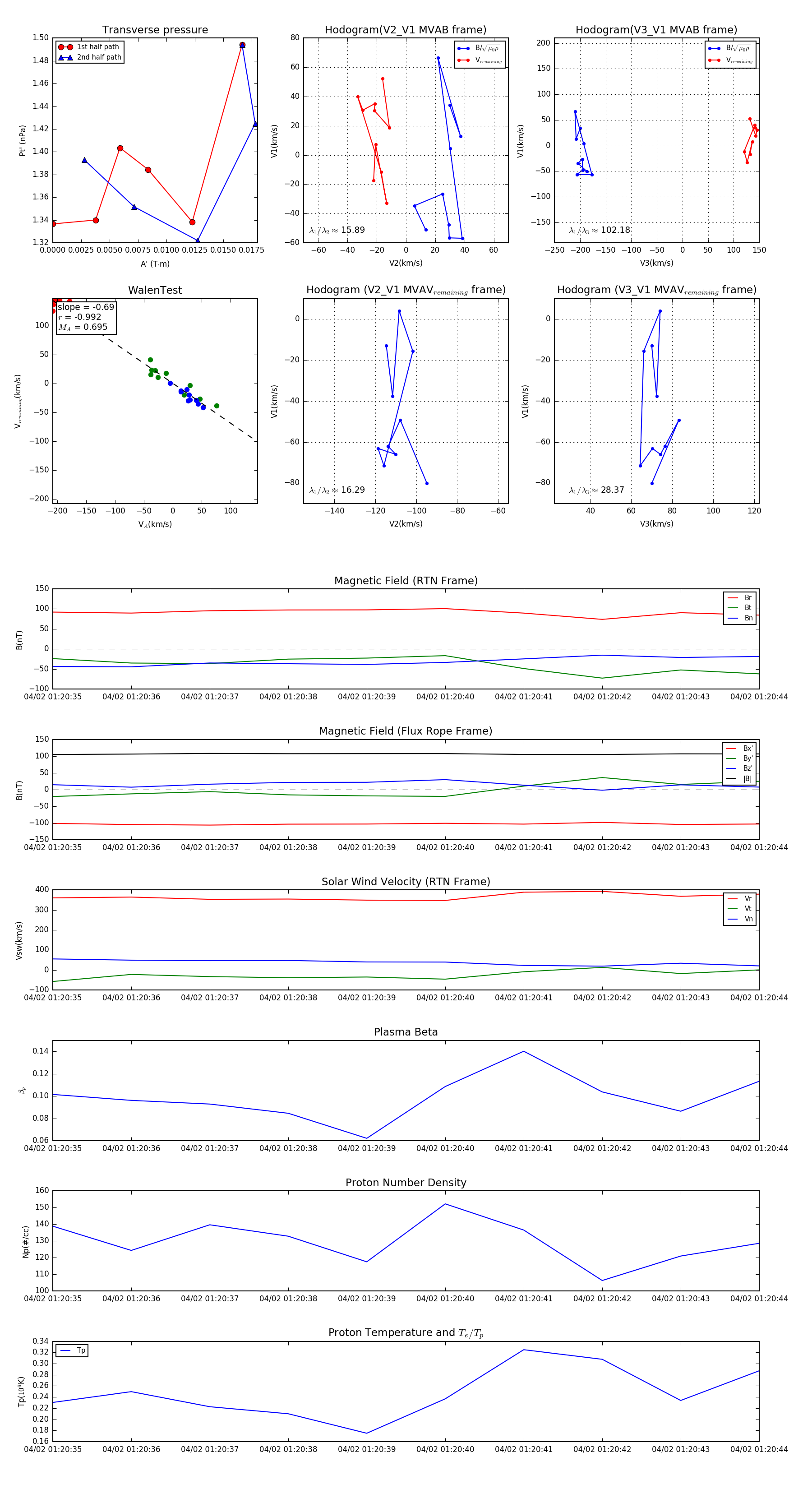
Flux Rope in 2024

Flux Rope Event 2024-04-02 01:20:35 ~ 2024-04-02 01:20:44 (10 seconds)


plot