HOME   LIST
‹–   –›

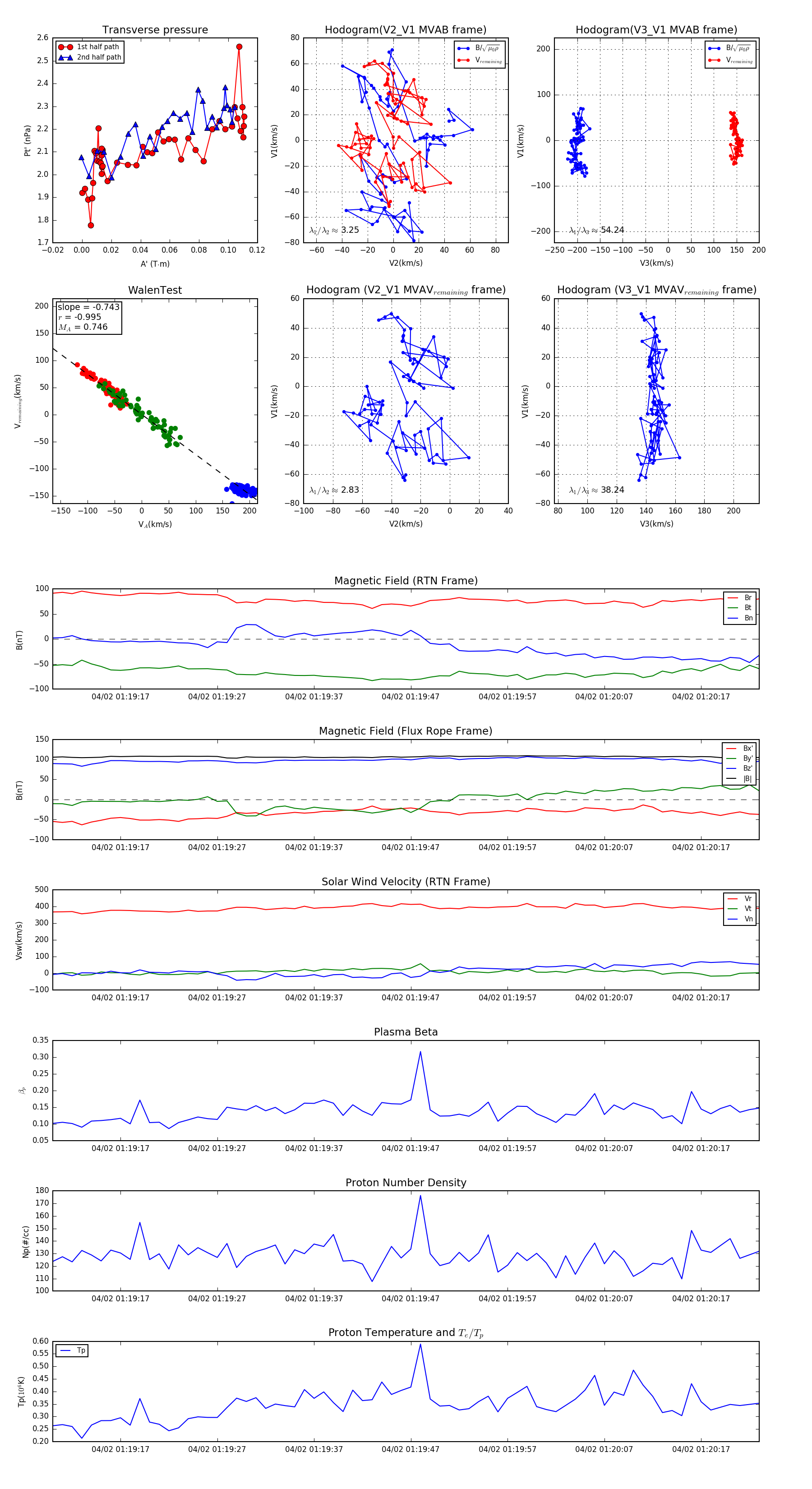
Flux Rope in 2024

Flux Rope Event 2024-04-02 01:19:10 ~ 2024-04-02 01:20:23 (74 seconds)


plot