HOME   LIST
‹–   –›

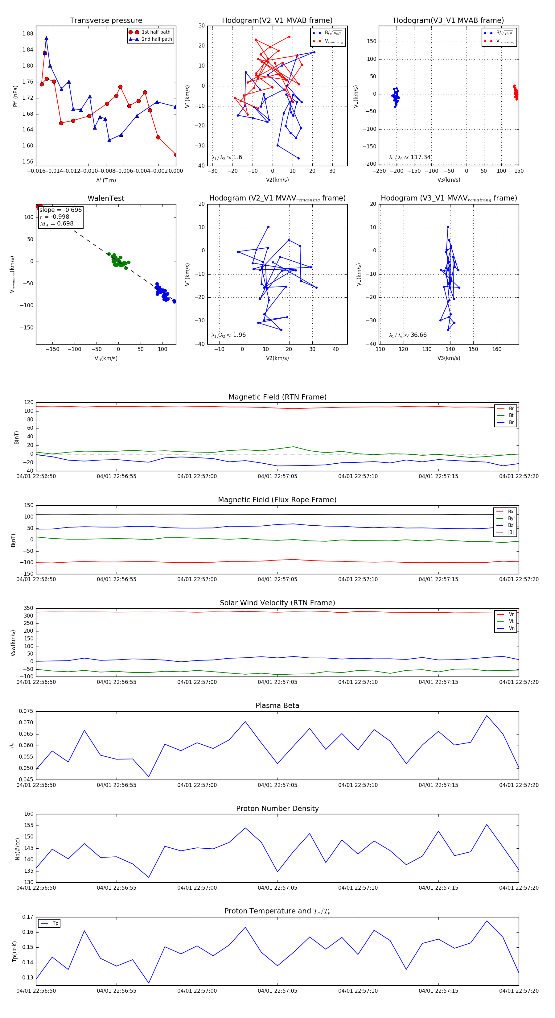
Flux Rope in 2024

Flux Rope Event 2024-04-01 22:56:50 ~ 2024-04-01 22:57:20 (31 seconds)


plot