HOME   LIST
‹–   –›

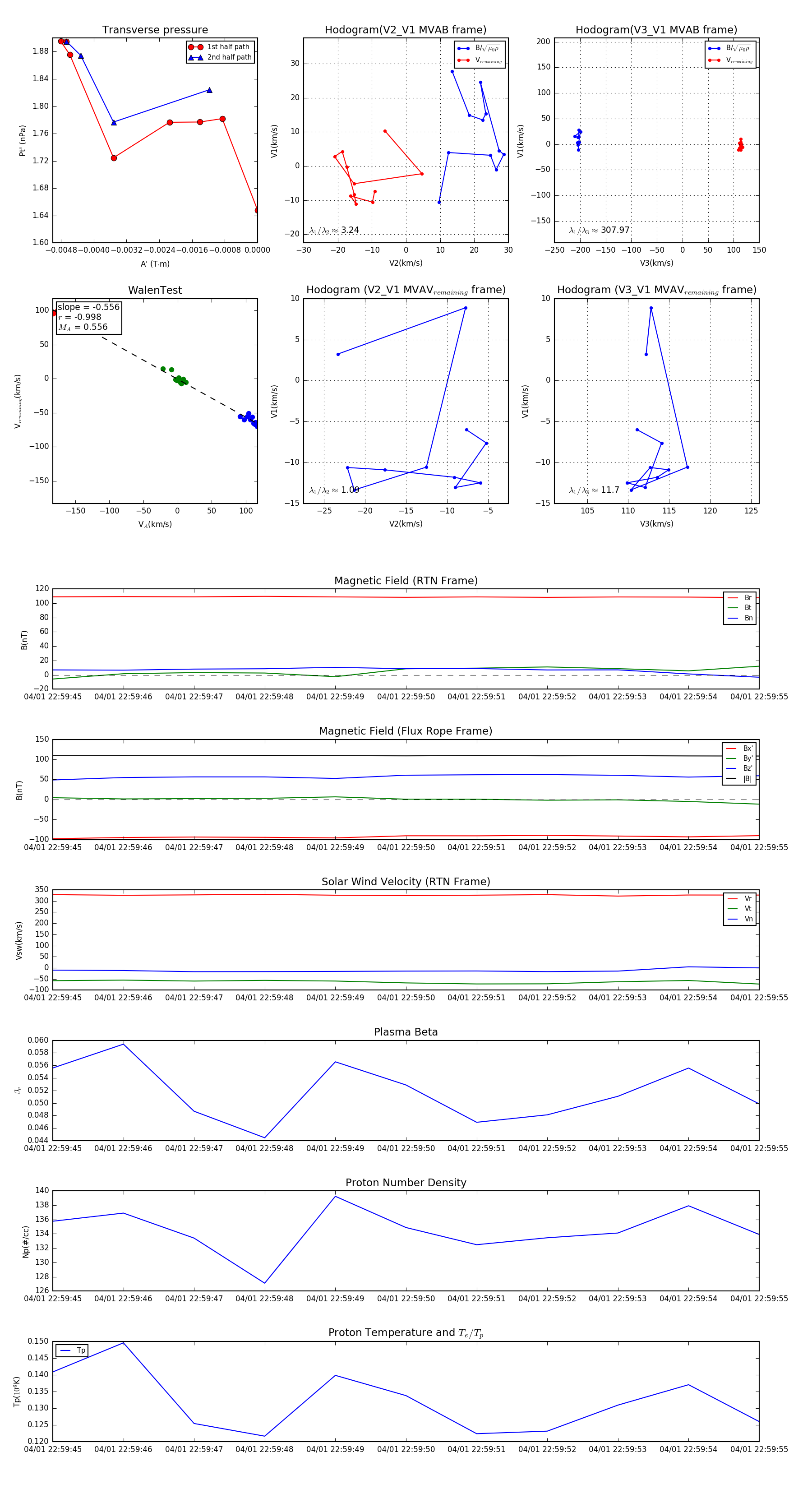
Flux Rope in 2024

Flux Rope Event 2024-04-01 22:59:45 ~ 2024-04-01 22:59:55 (11 seconds)


plot