HOME   LIST
‹–   –›

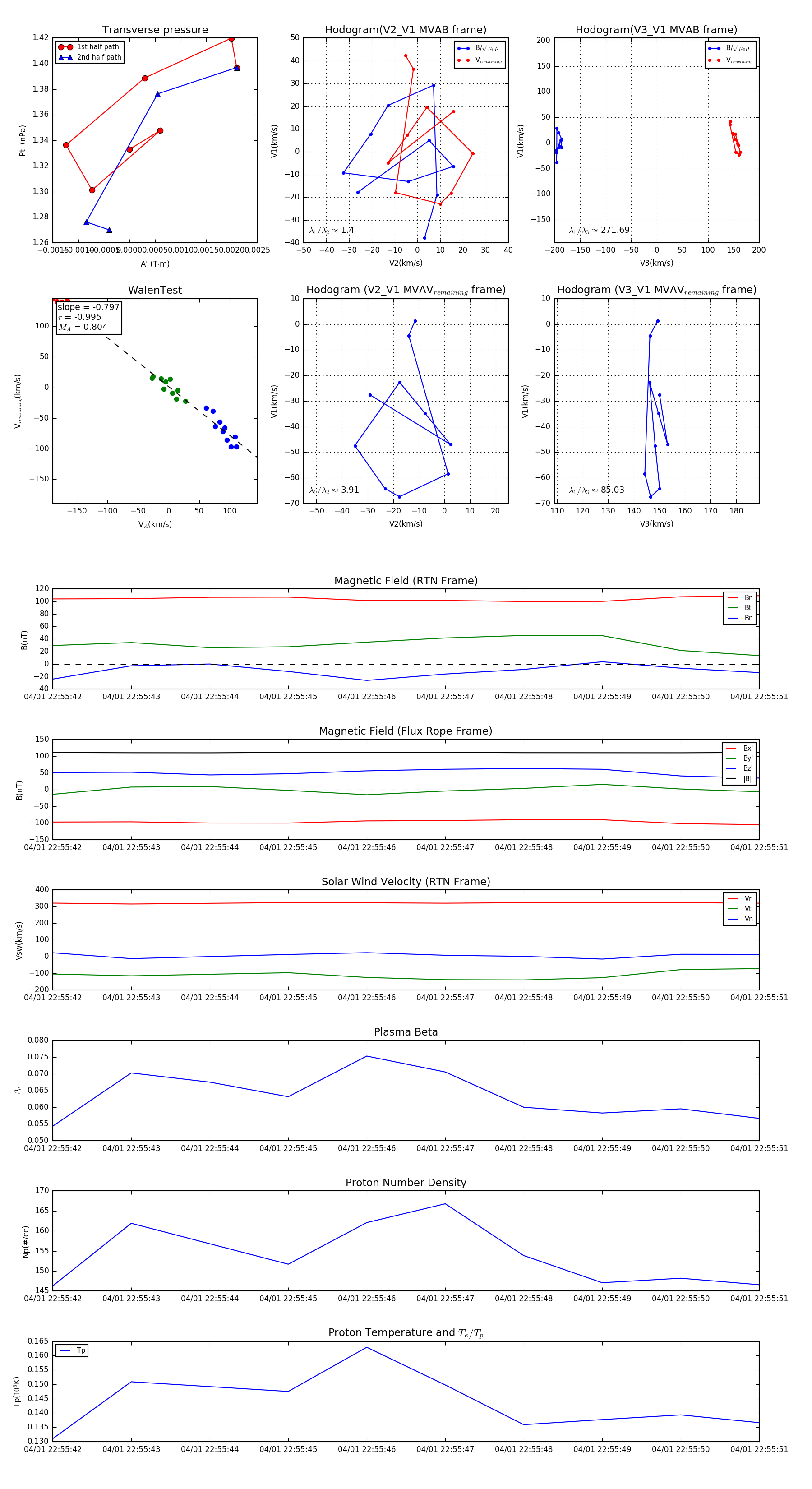
Flux Rope in 2024

Flux Rope Event 2024-04-01 22:55:42 ~ 2024-04-01 22:55:51 (10 seconds)


plot