HOME   LIST
‹–   –›

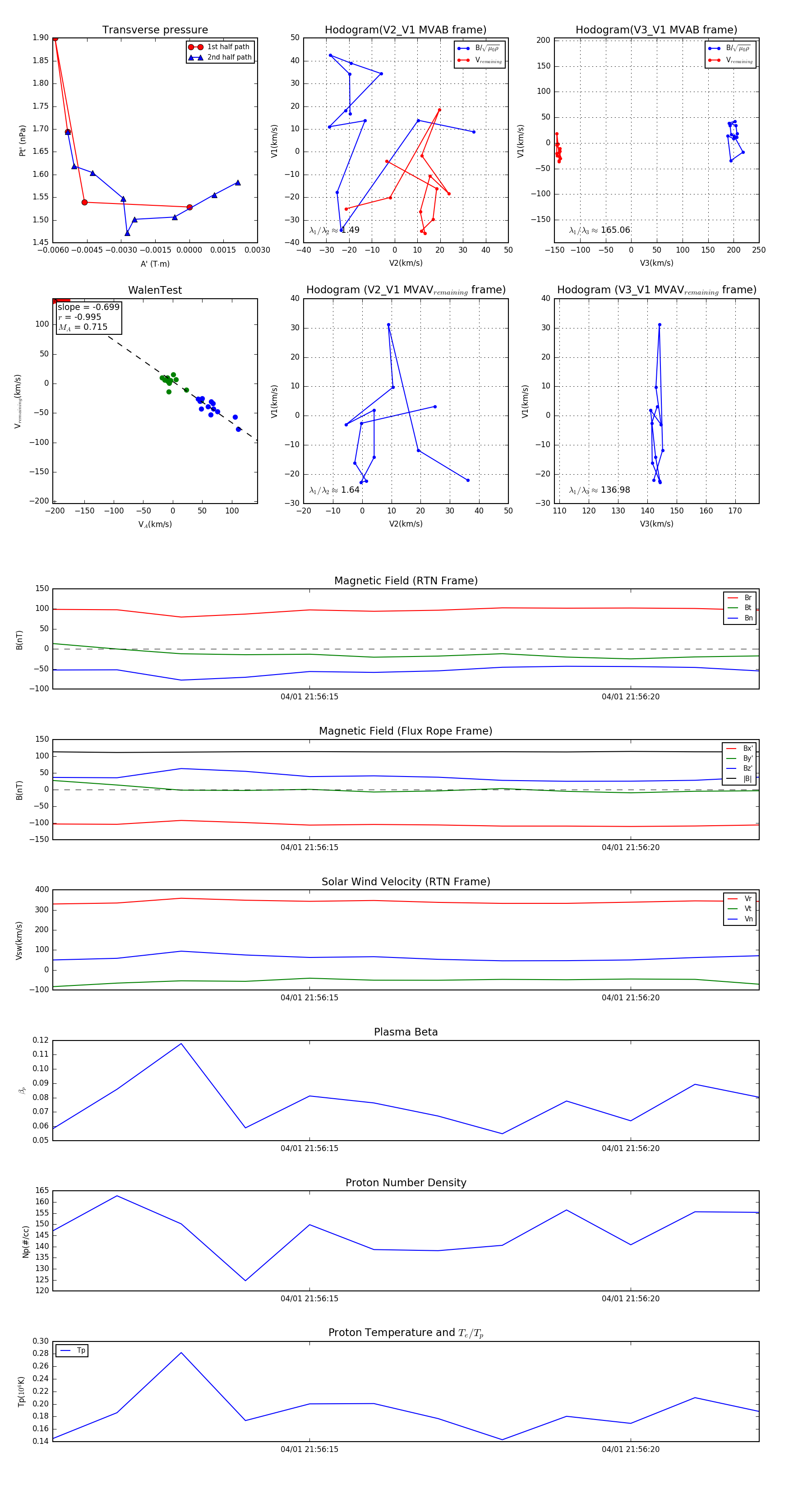
Flux Rope in 2024

Flux Rope Event 2024-04-01 21:56:11 ~ 2024-04-01 21:56:22 (12 seconds)


plot