HOME   LIST
‹–   –›

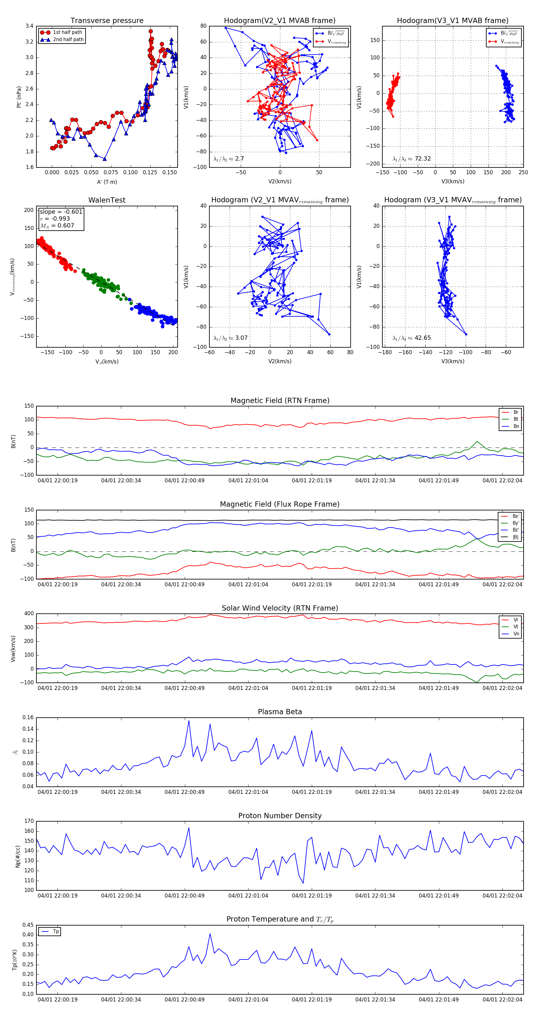
Flux Rope in 2024

Flux Rope Event 2024-04-01 22:00:14 ~ 2024-04-01 22:02:09 (116 seconds)


plot