HOME   LIST
‹–   –›

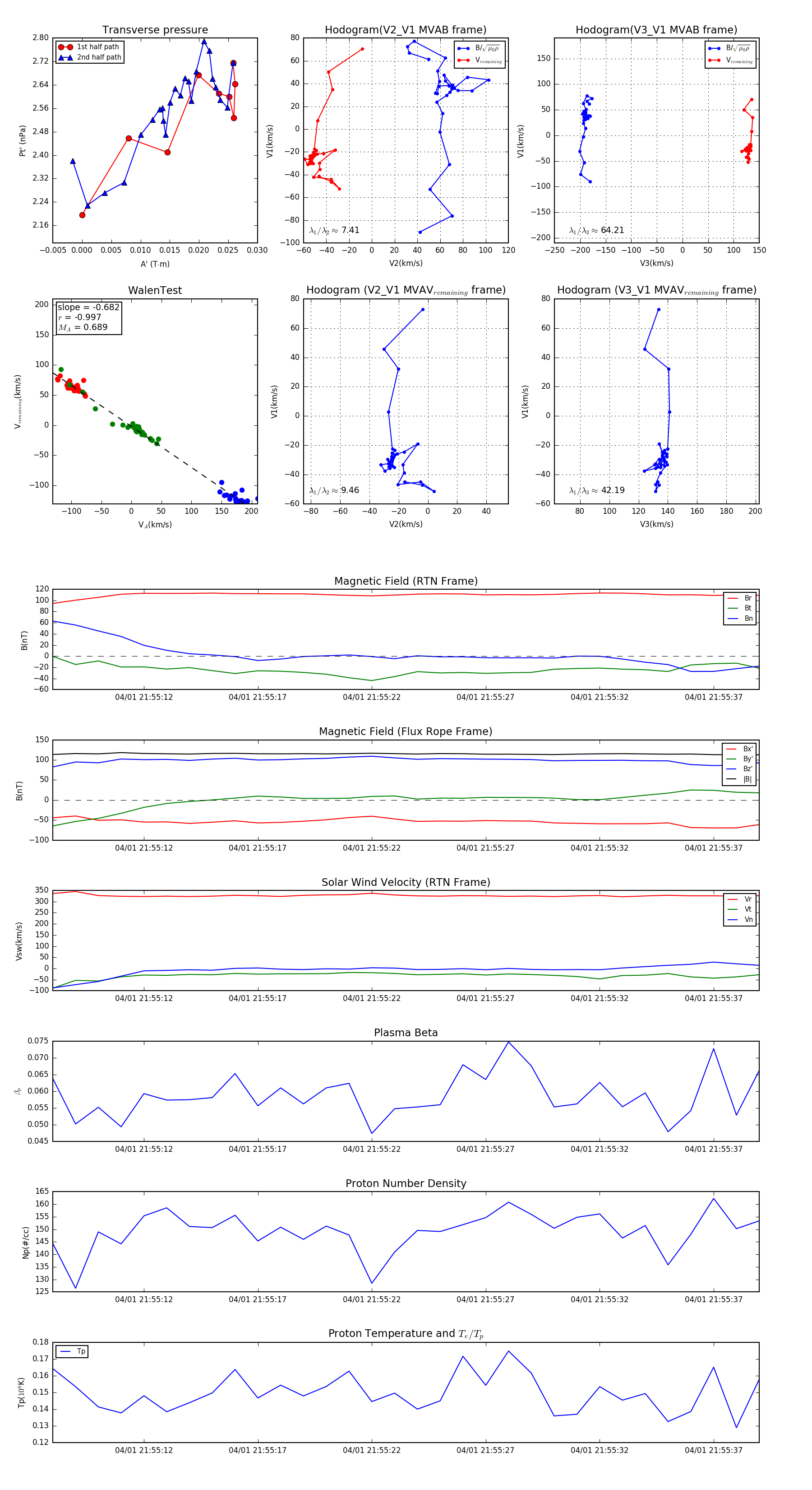
Flux Rope in 2024

Flux Rope Event 2024-04-01 21:55:08 ~ 2024-04-01 21:55:39 (32 seconds)


plot