HOME   LIST
‹–   –›

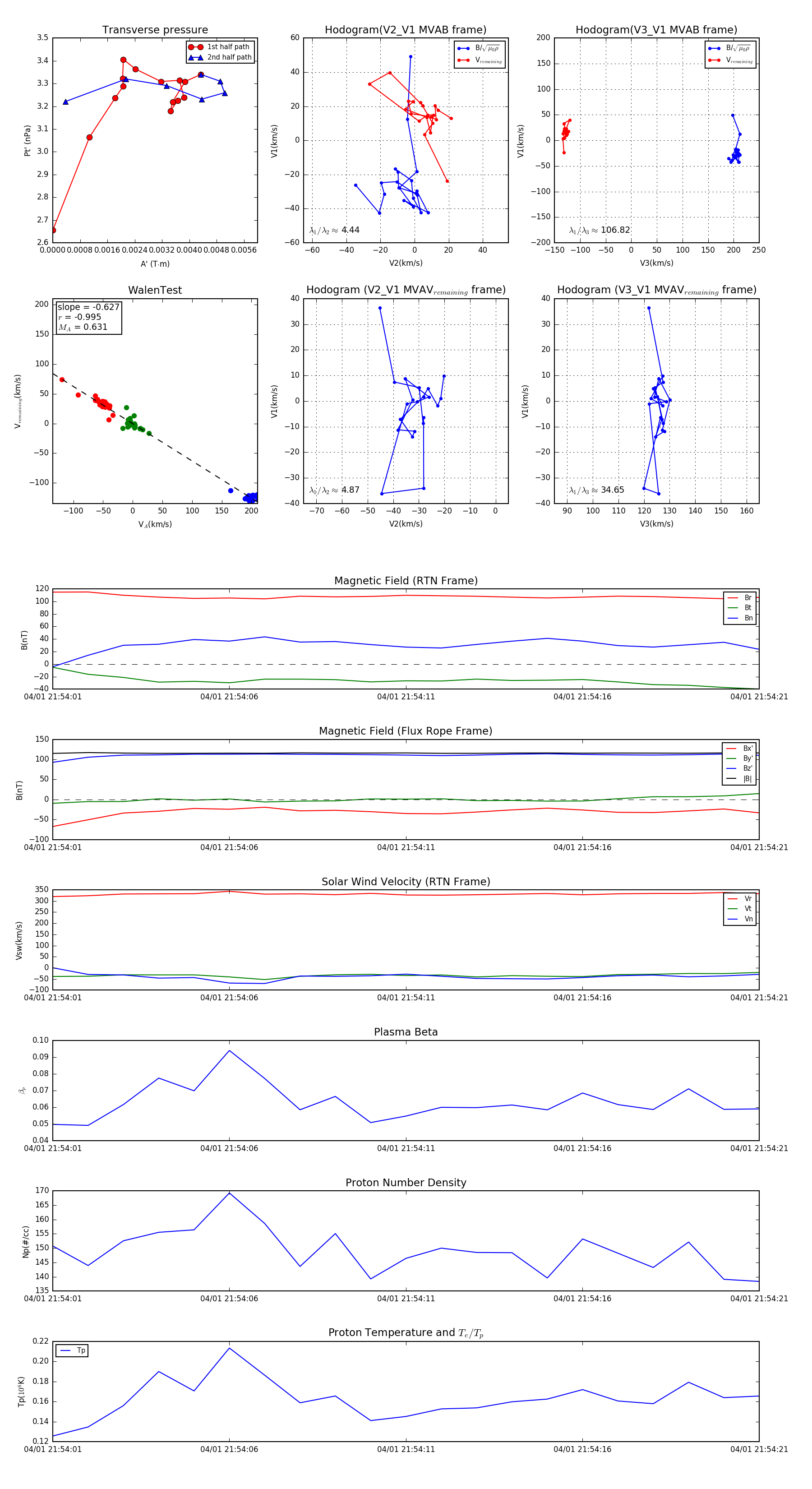
Flux Rope in 2024

Flux Rope Event 2024-04-01 21:54:01 ~ 2024-04-01 21:54:21 (21 seconds)


plot