HOME   LIST
‹–   –›

Flux Rope in 2024

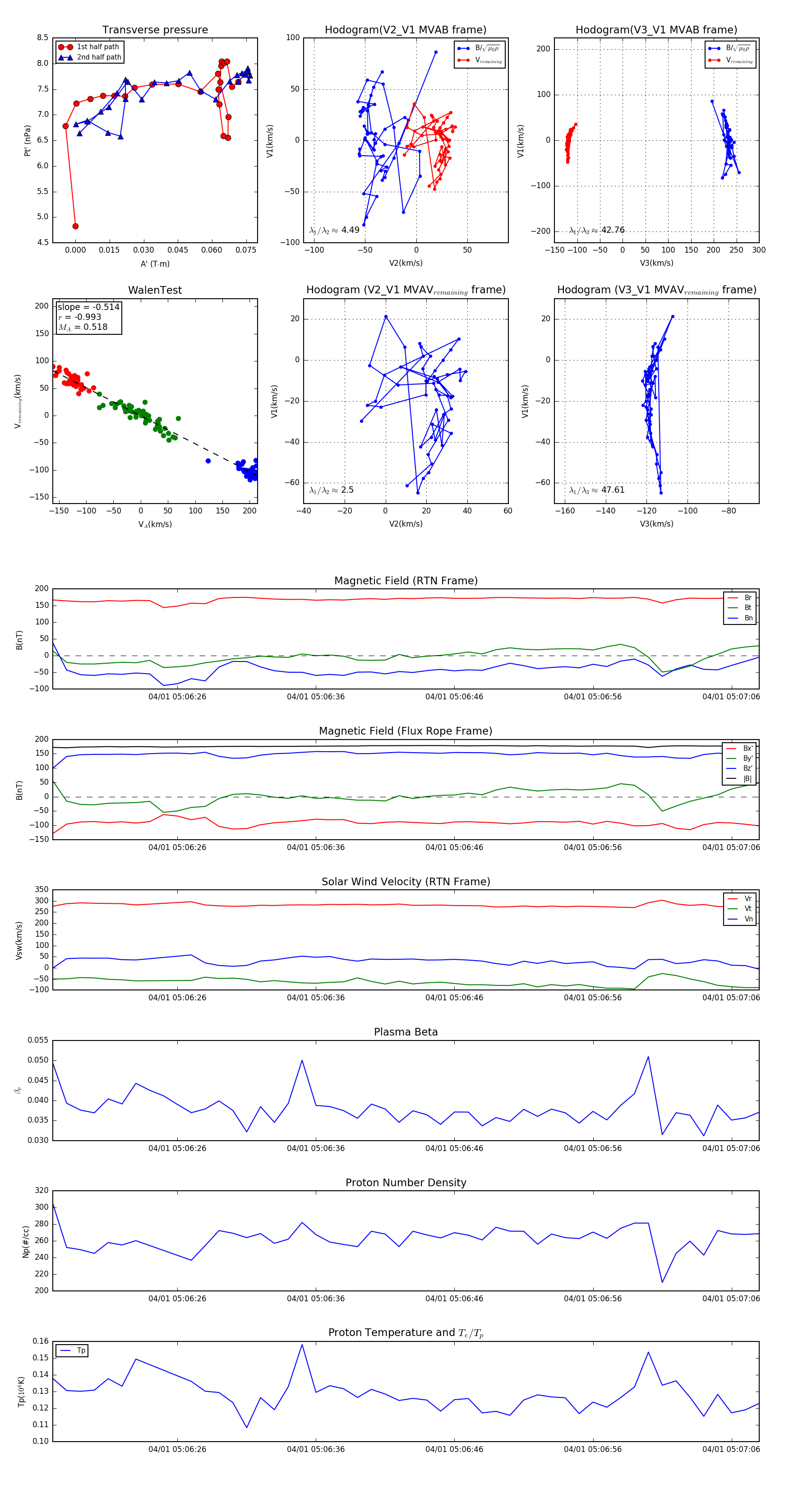
Flux Rope Event 2024-04-01 05:06:17 ~ 2024-04-01 05:07:08 (52 seconds)


plot