HOME   LIST
‹–   –›

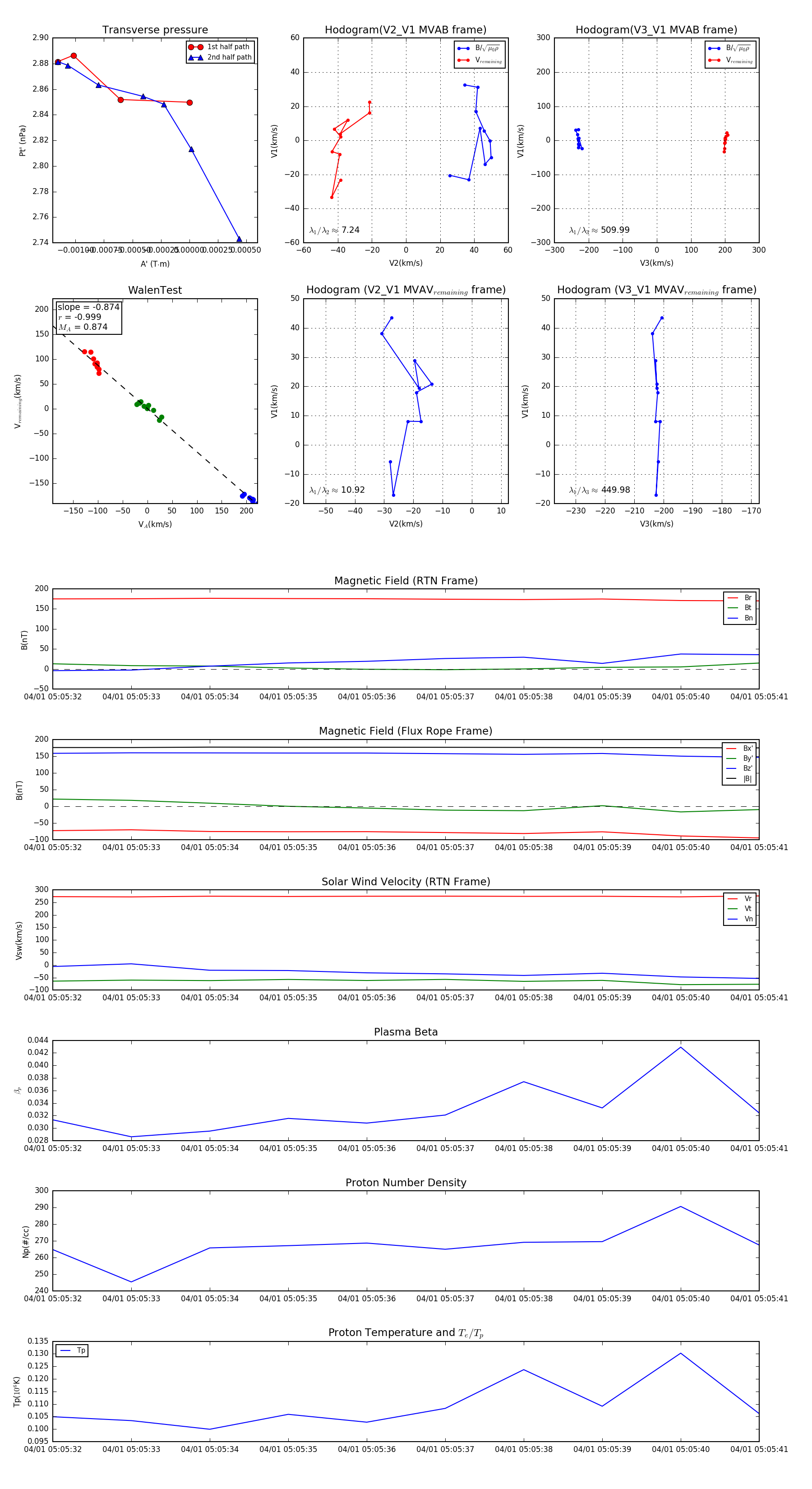
Flux Rope in 2024

Flux Rope Event 2024-04-01 05:05:32 ~ 2024-04-01 05:05:41 (10 seconds)


plot