HOME   LIST
‹–   –›

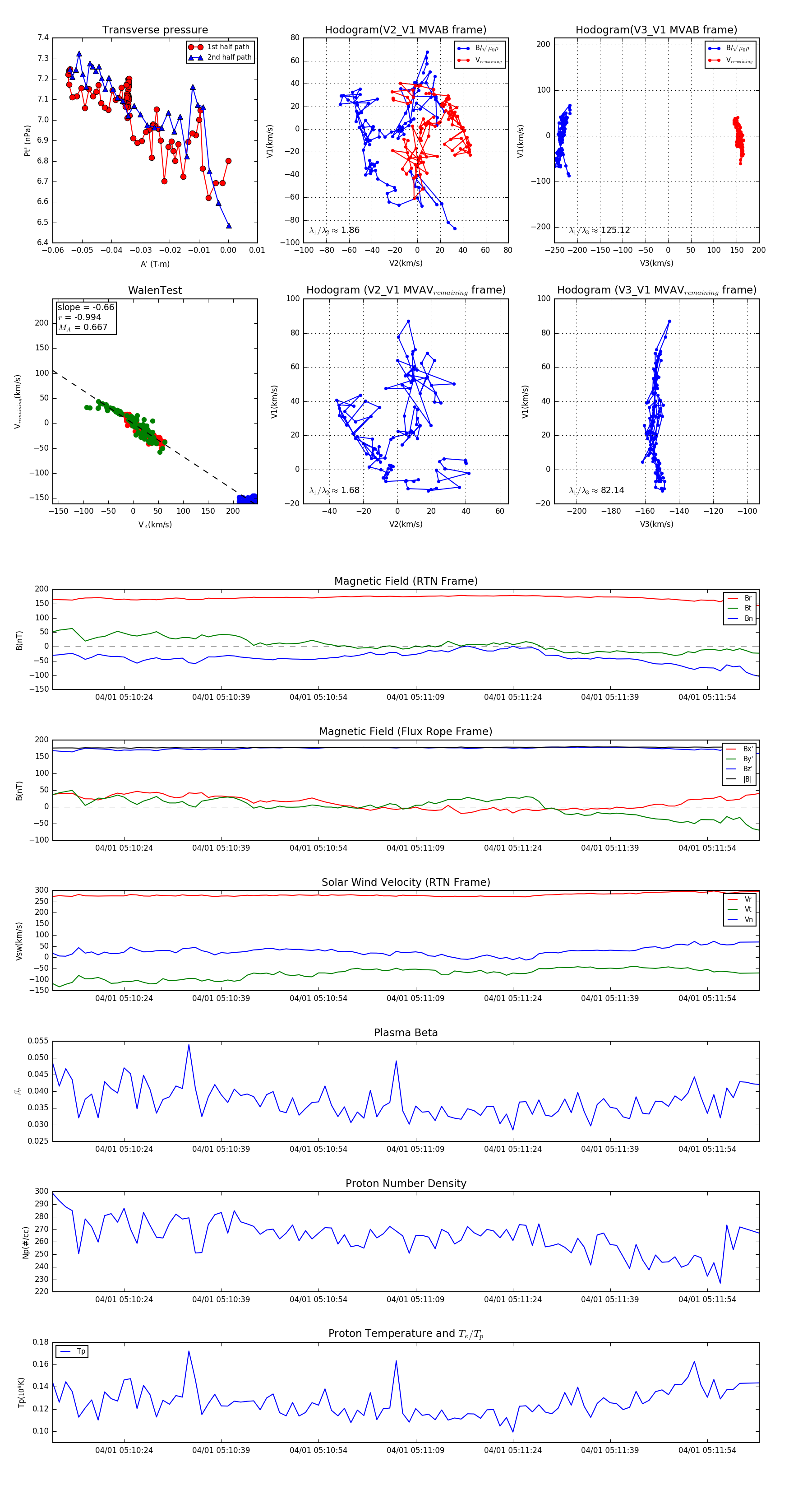
Flux Rope in 2024

Flux Rope Event 2024-04-01 05:10:13 ~ 2024-04-01 05:12:02 (110 seconds)


plot