HOME   LIST
‹–   –›

Flux Rope in 2024

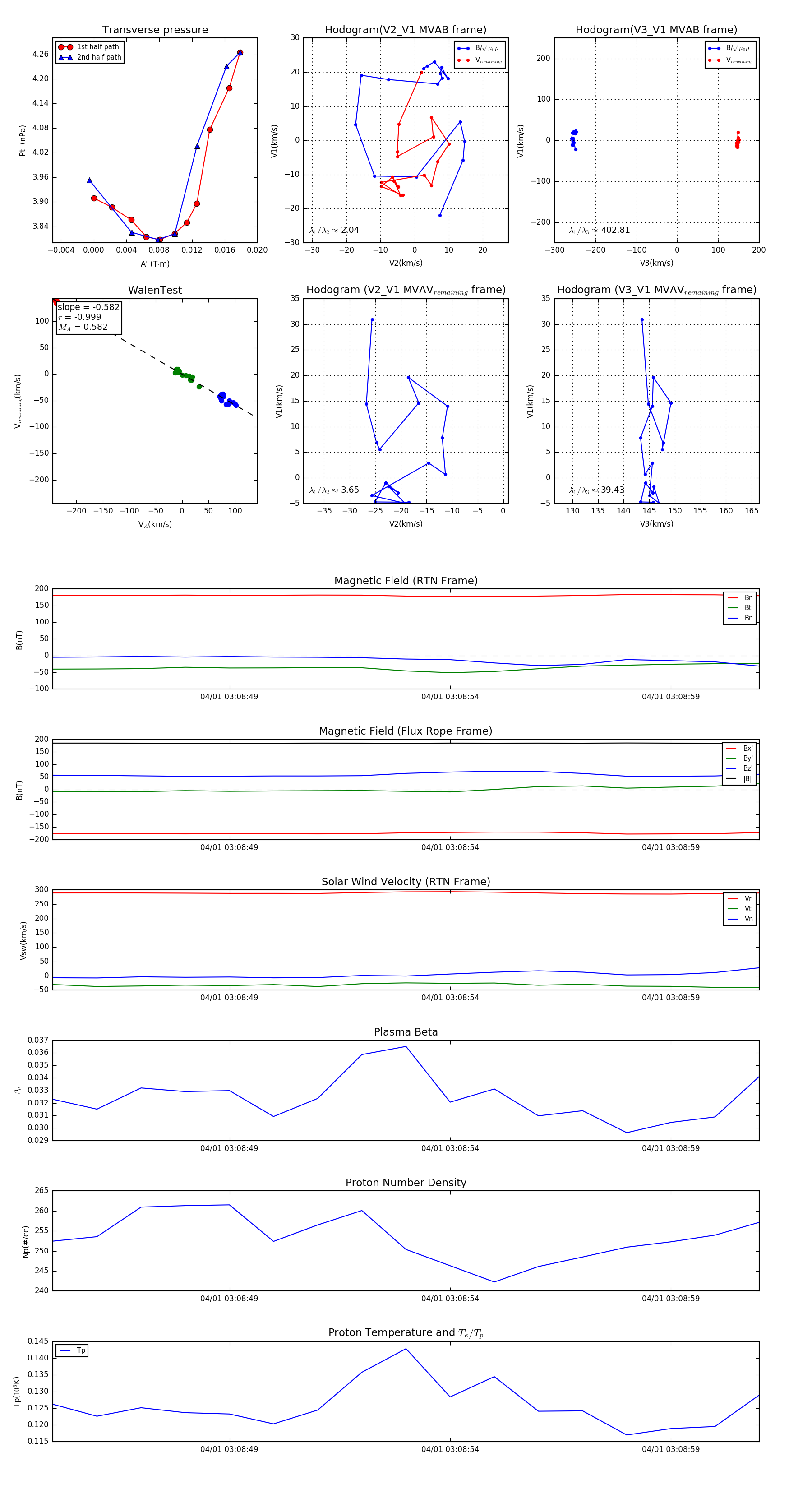
Flux Rope Event 2024-04-01 03:08:45 ~ 2024-04-01 03:09:01 (17 seconds)


plot