HOME   LIST
‹–   –›

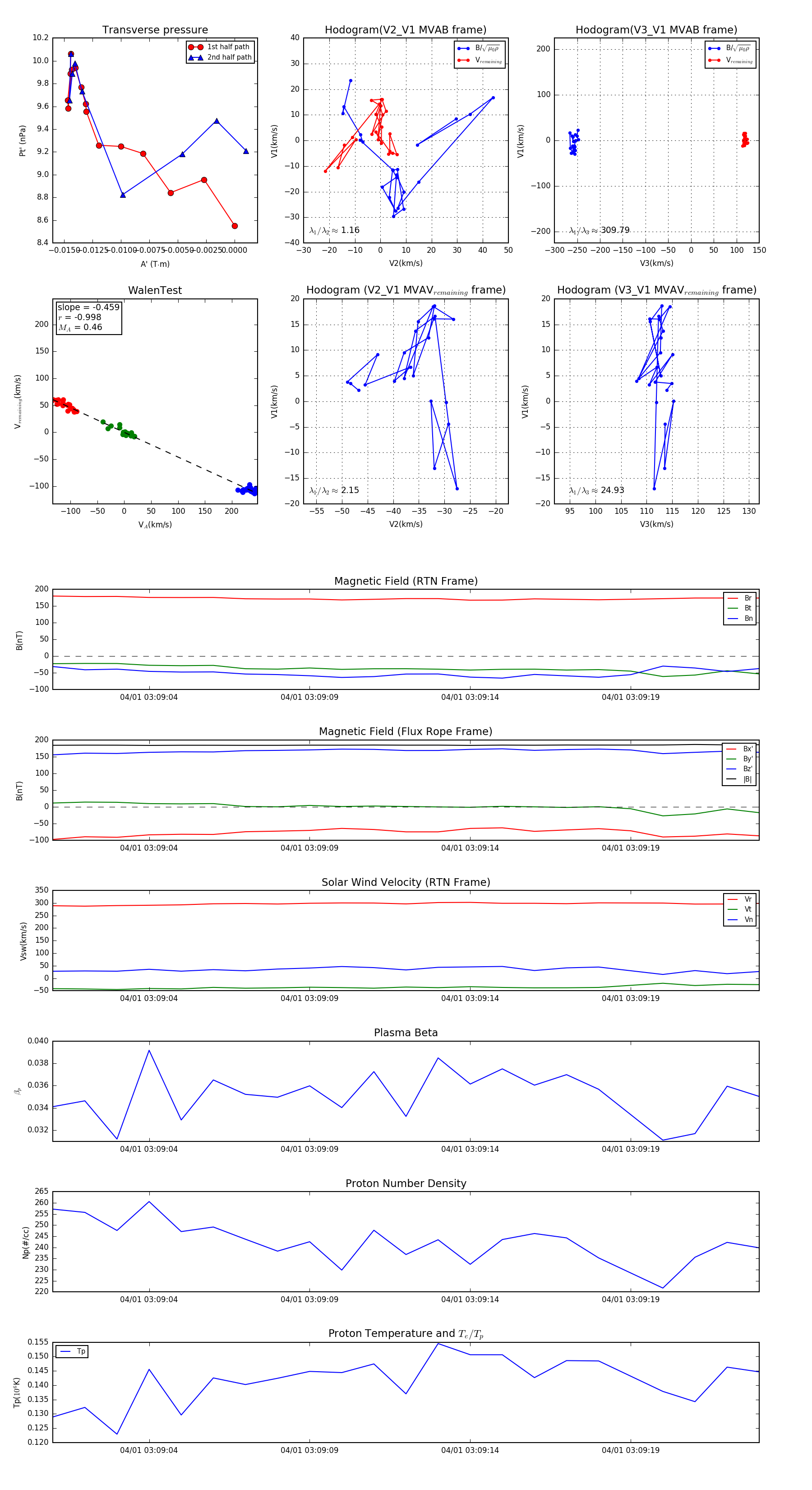
Flux Rope in 2024

Flux Rope Event 2024-04-01 03:09:01 ~ 2024-04-01 03:09:23 (23 seconds)


plot