HOME   LIST
‹–   –›

Flux Rope in 2024

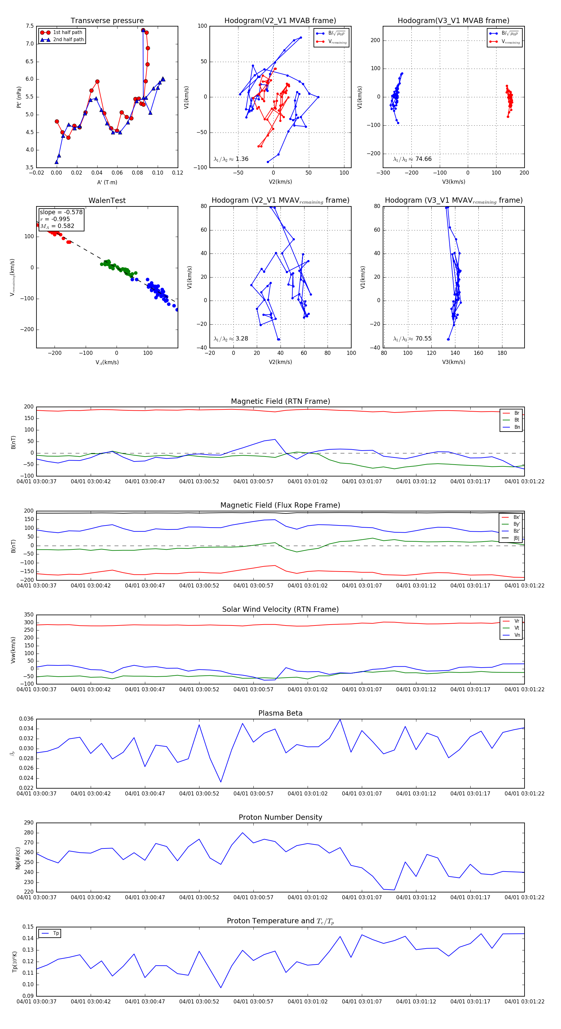
Flux Rope Event 2024-04-01 03:00:37 ~ 2024-04-01 03:01:22 (46 seconds)


plot