HOME   LIST
‹–   –›

Flux Rope in 2024

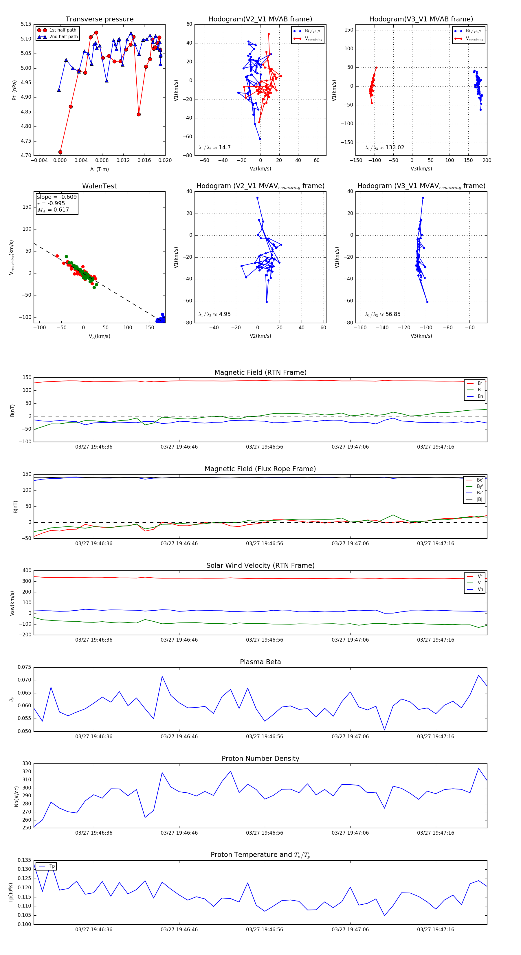
Flux Rope Event 2024-03-27 19:46:29 ~ 2024-03-27 19:47:22 (54 seconds)


plot