HOME   LIST
‹–   –›

Flux Rope in 2024

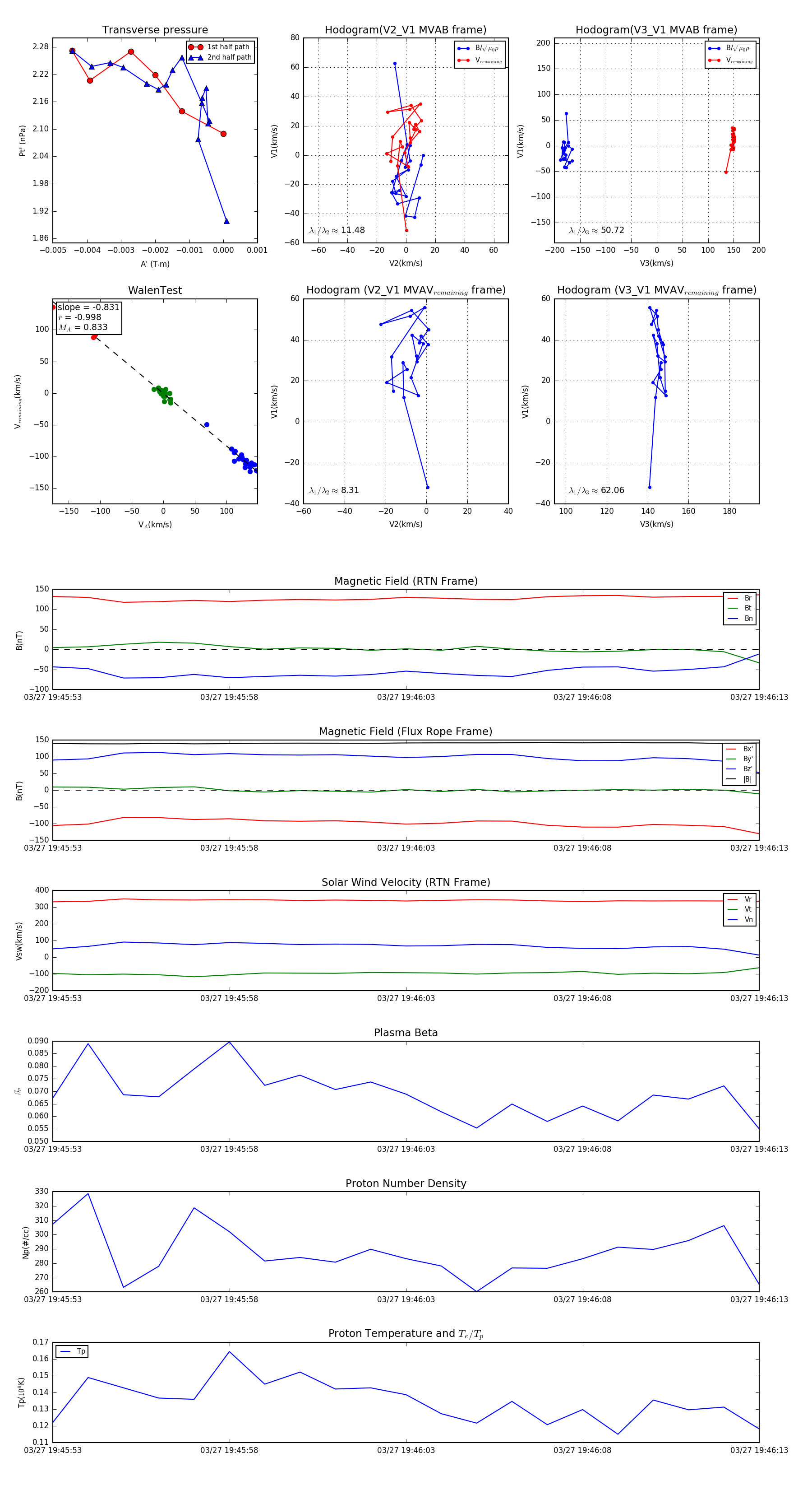
Flux Rope Event 2024-03-27 19:45:53 ~ 2024-03-27 19:46:13 (21 seconds)


plot