HOME   LIST
‹–   –›

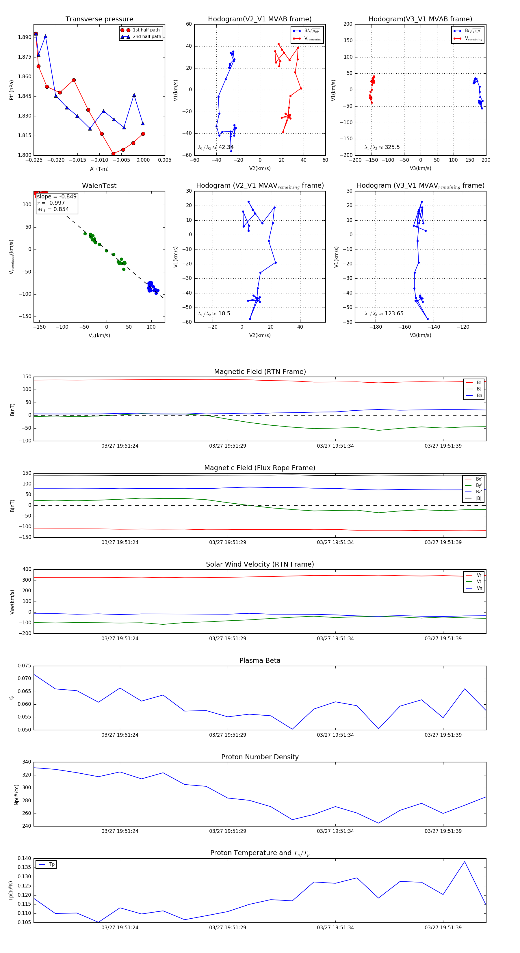
Flux Rope in 2024

Flux Rope Event 2024-03-27 19:51:20 ~ 2024-03-27 19:51:41 (22 seconds)


plot