HOME   LIST
‹–   –›

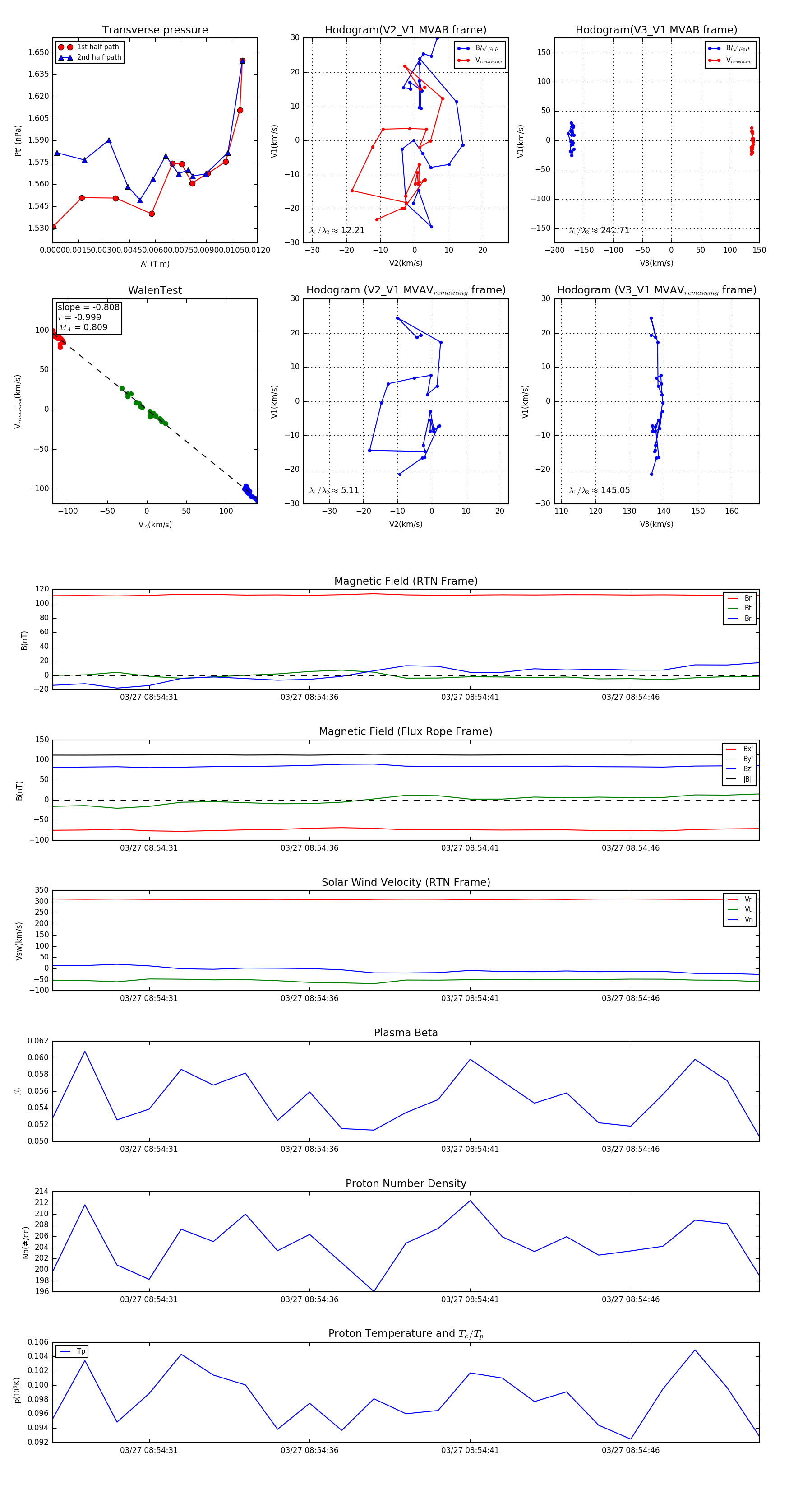
Flux Rope in 2024

Flux Rope Event 2024-03-27 08:54:28 ~ 2024-03-27 08:54:50 (23 seconds)


plot