HOME   LIST
‹–   –›

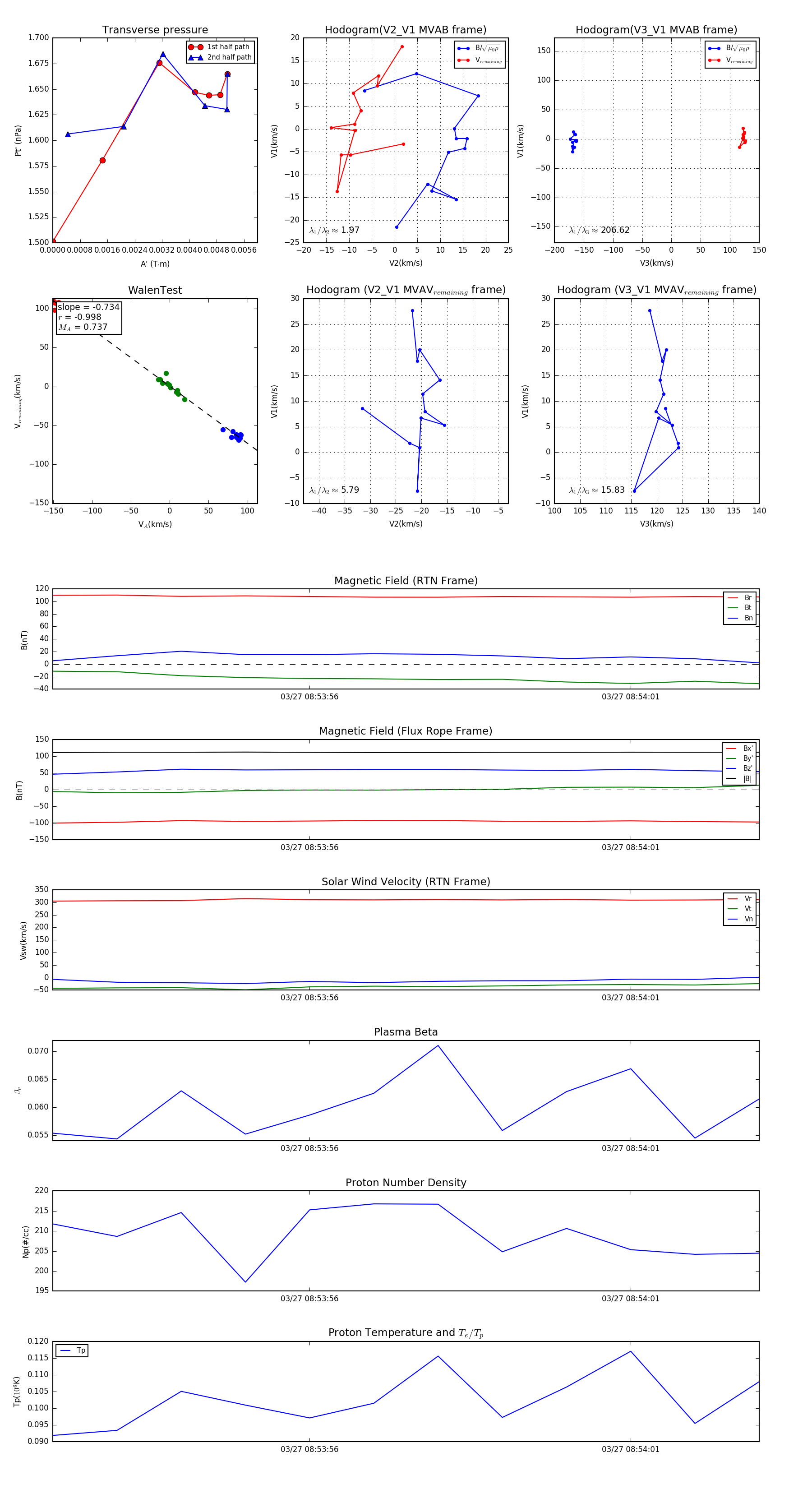
Flux Rope in 2024

Flux Rope Event 2024-03-27 08:53:52 ~ 2024-03-27 08:54:03 (12 seconds)


plot