HOME   LIST
‹–   –›

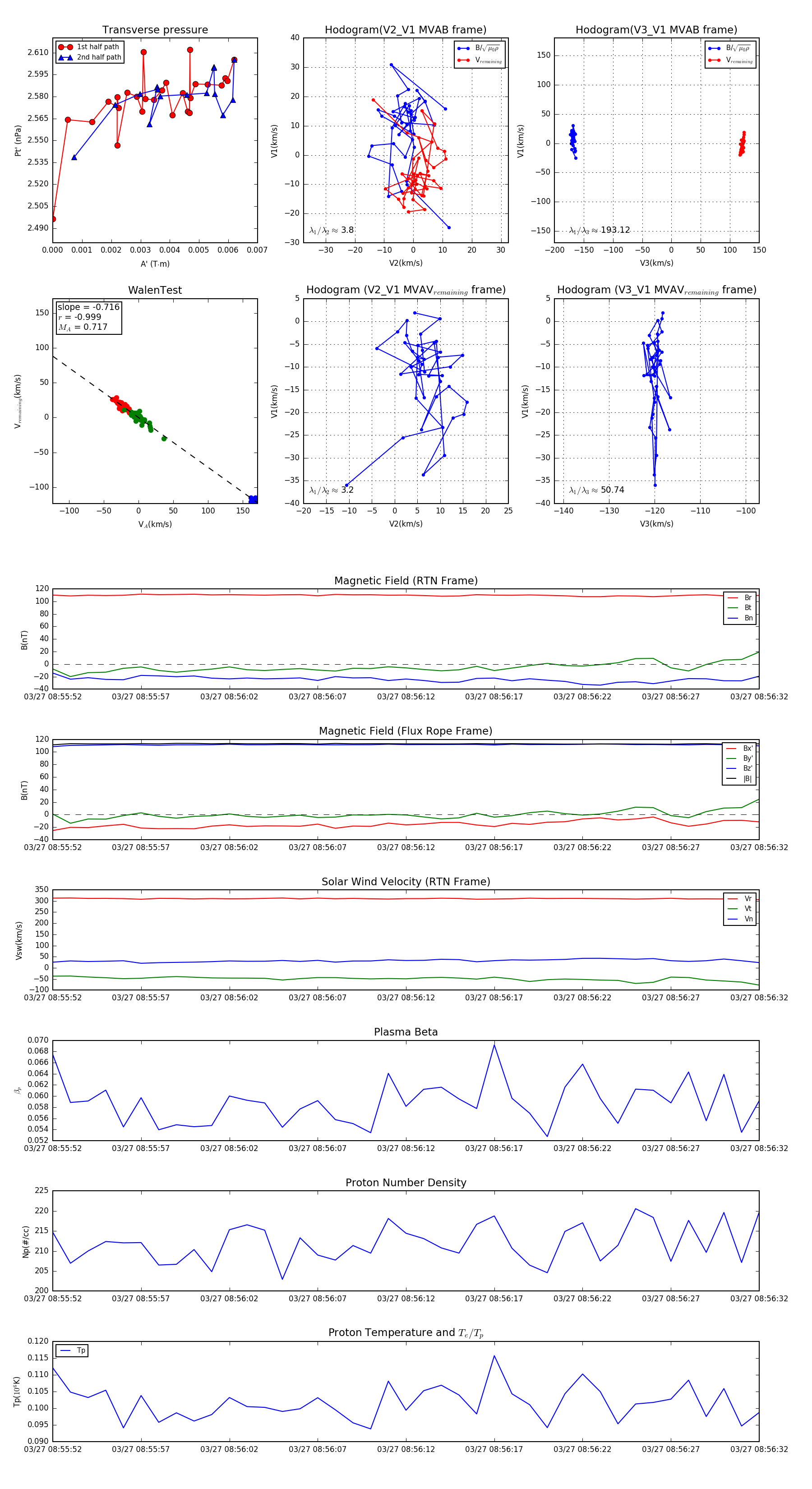
Flux Rope in 2024

Flux Rope Event 2024-03-27 08:55:52 ~ 2024-03-27 08:56:32 (41 seconds)


plot