HOME   LIST
‹–   –›

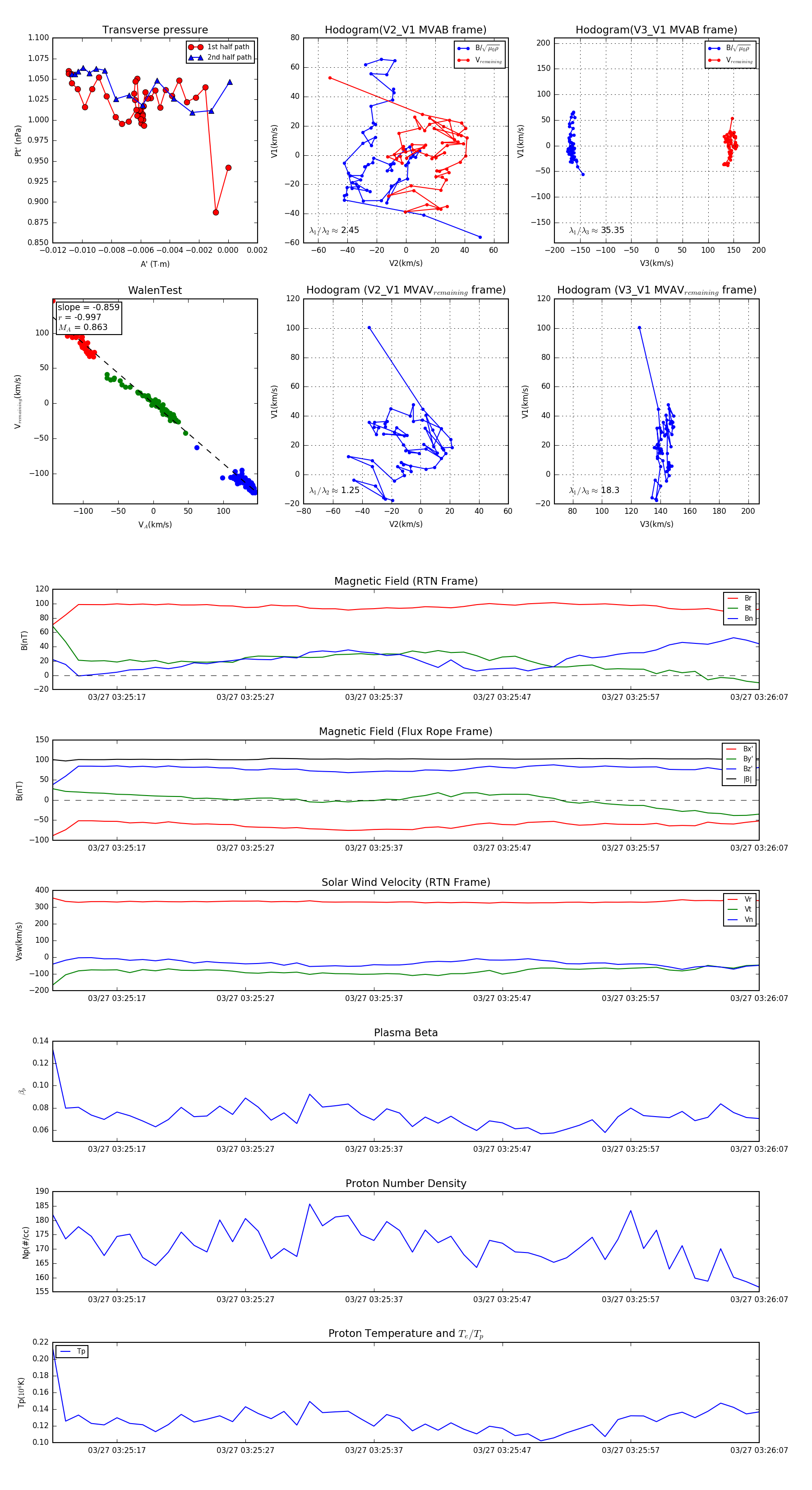
Flux Rope in 2024

Flux Rope Event 2024-03-27 03:25:12 ~ 2024-03-27 03:26:07 (56 seconds)


plot