HOME   LIST
‹–   –›

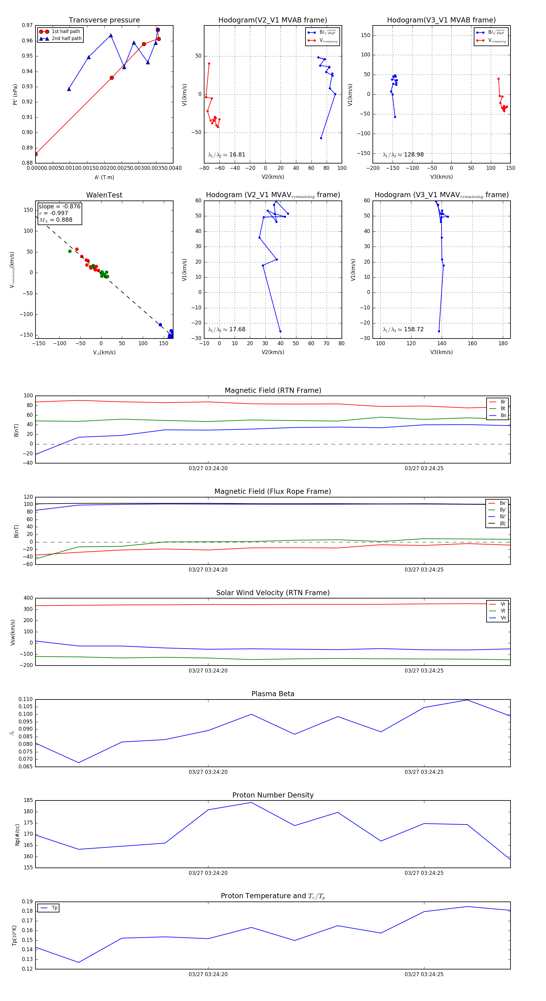
Flux Rope in 2024

Flux Rope Event 2024-03-27 03:24:16 ~ 2024-03-27 03:24:27 (12 seconds)


plot