HOME   LIST
‹–   –›

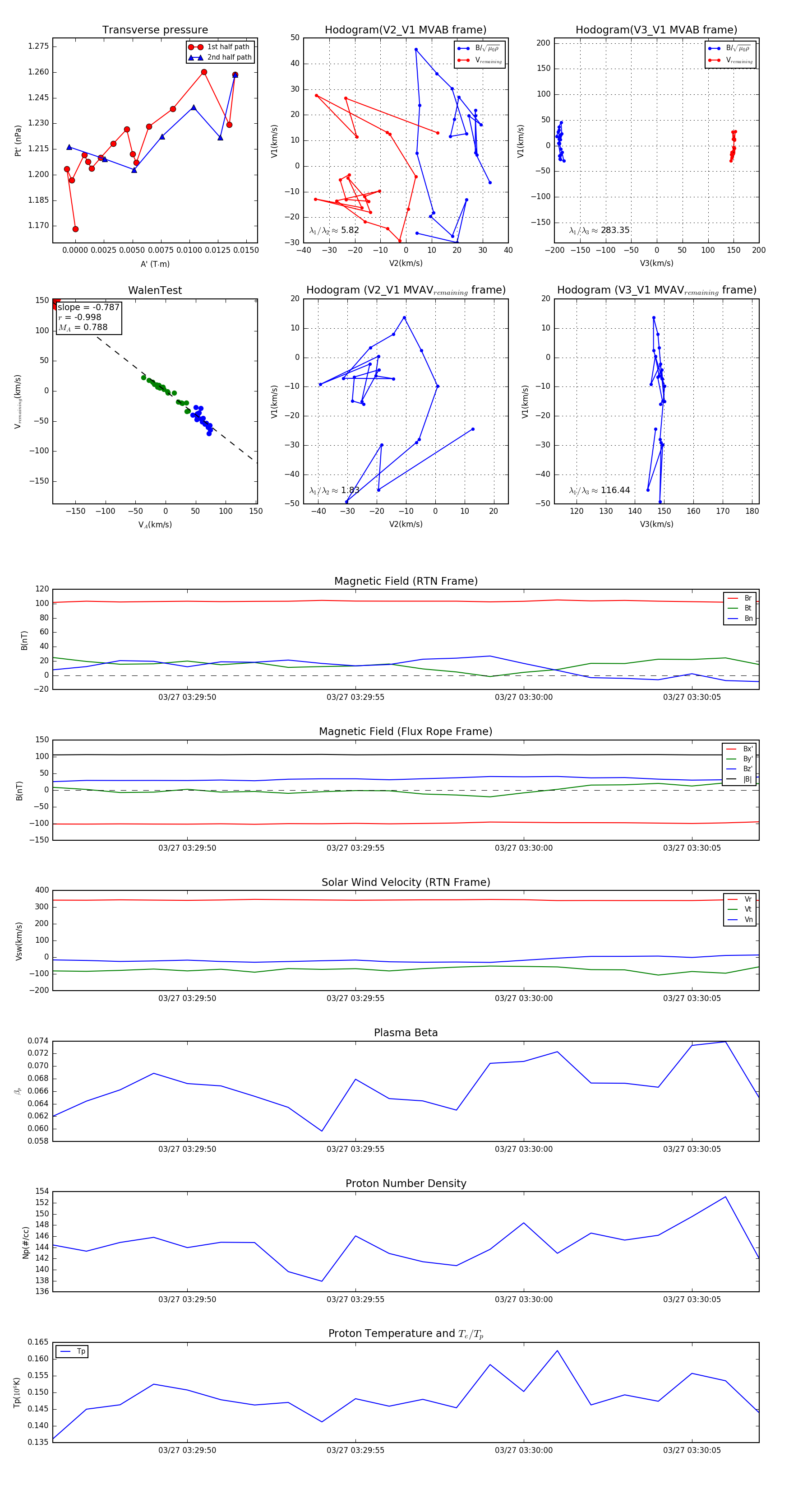
Flux Rope in 2024

Flux Rope Event 2024-03-27 03:29:46 ~ 2024-03-27 03:30:07 (22 seconds)


plot