HOME   LIST
‹–   –›

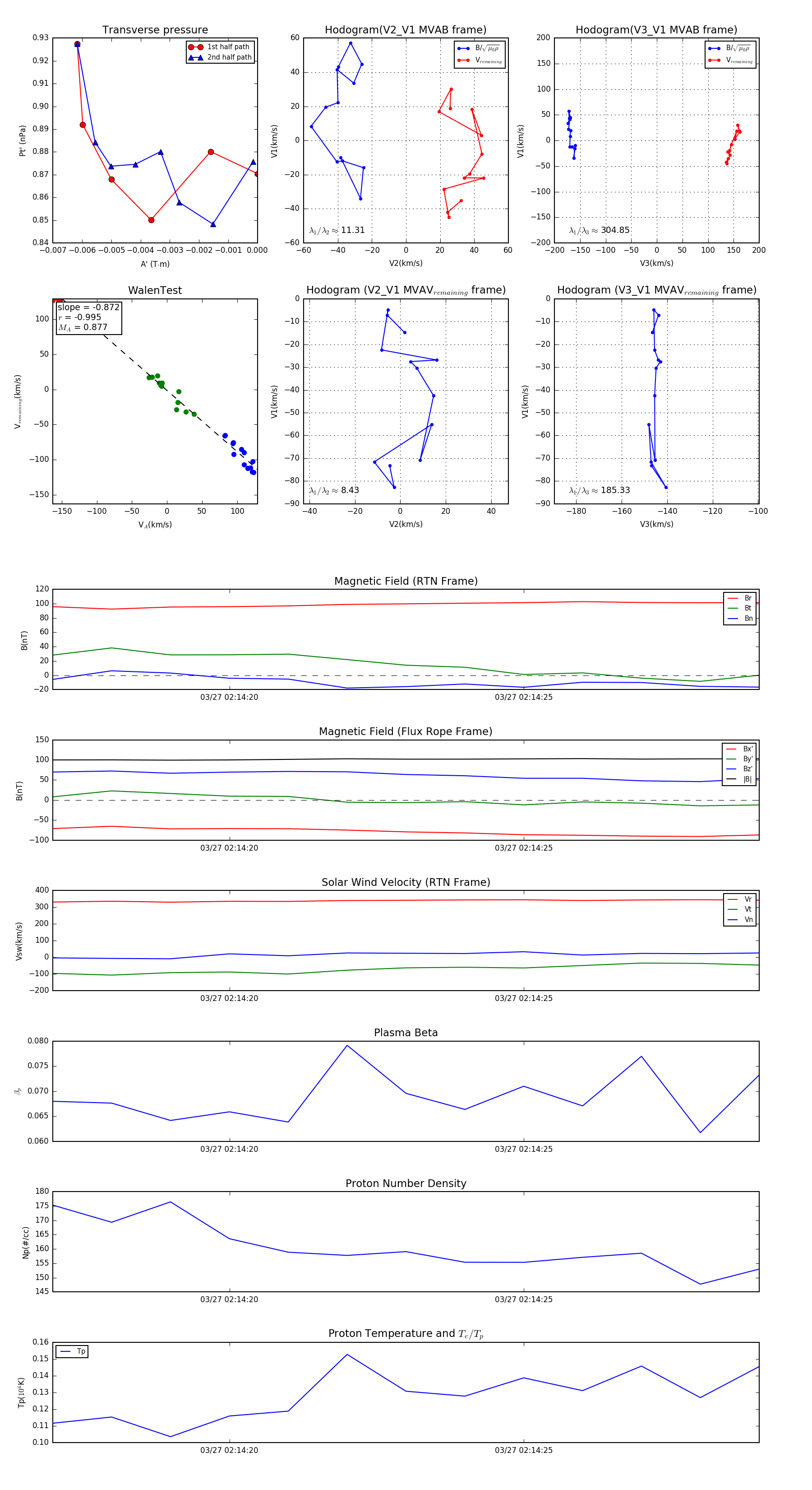
Flux Rope in 2024

Flux Rope Event 2024-03-27 02:14:17 ~ 2024-03-27 02:14:29 (13 seconds)


plot