HOME   LIST
‹–   –›

Flux Rope in 2024

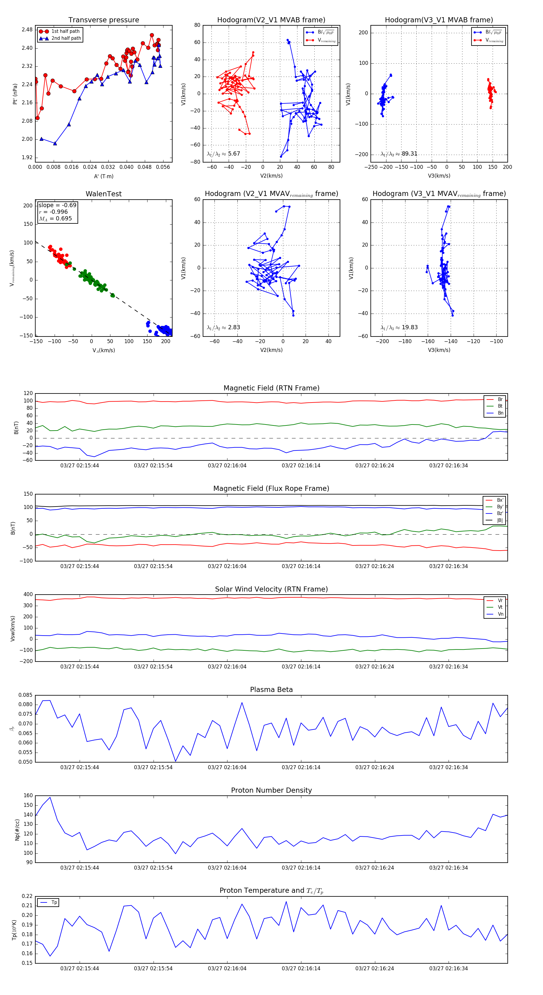
Flux Rope Event 2024-03-27 02:15:38 ~ 2024-03-27 02:16:42 (65 seconds)


plot