HOME   LIST
‹–   –›

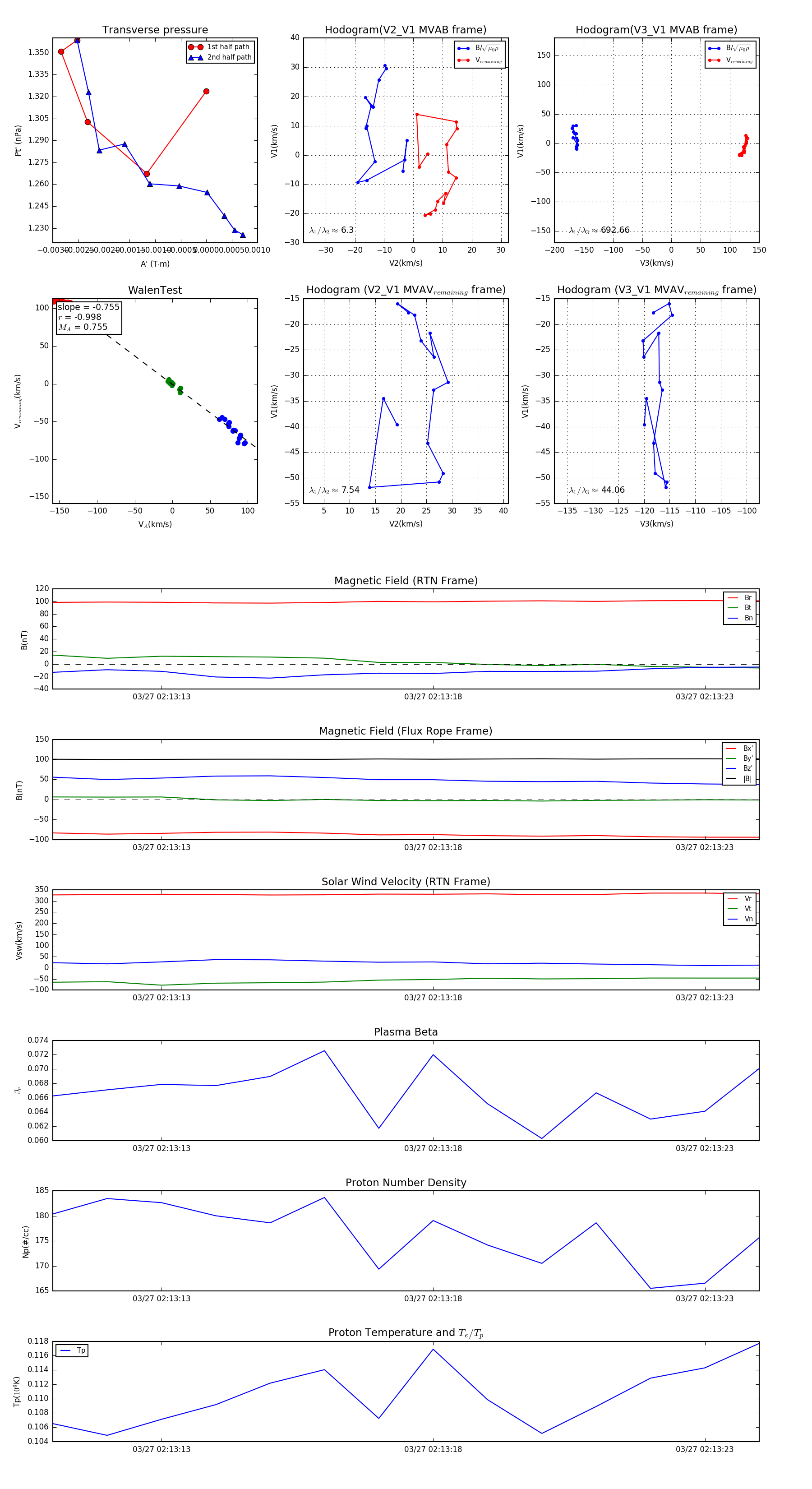
Flux Rope in 2024

Flux Rope Event 2024-03-27 02:13:11 ~ 2024-03-27 02:13:24 (14 seconds)


plot