HOME   LIST
‹–   –›

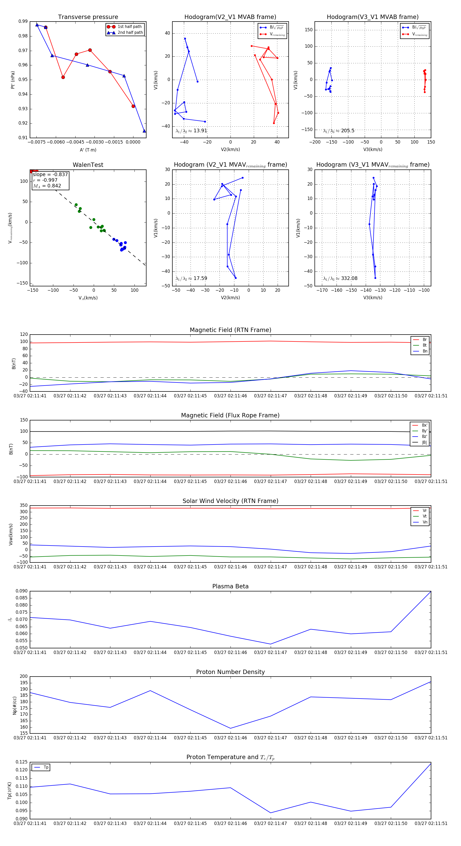
Flux Rope in 2024

Flux Rope Event 2024-03-27 02:11:41 ~ 2024-03-27 02:11:51 (11 seconds)


plot