HOME   LIST
‹–   –›

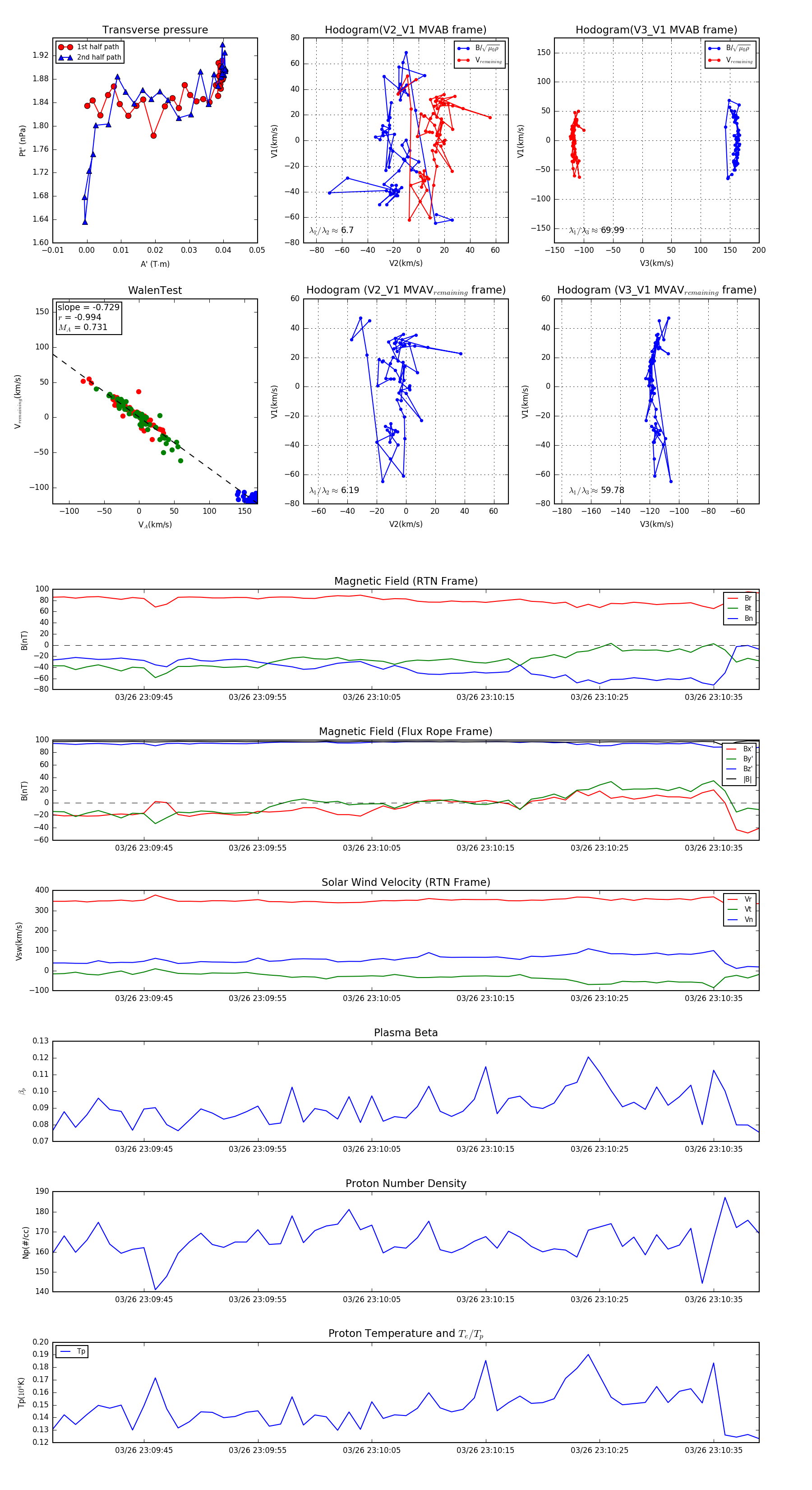
Flux Rope in 2024

Flux Rope Event 2024-03-26 23:09:37 ~ 2024-03-26 23:10:39 (63 seconds)


plot