HOME   LIST
‹–   –›

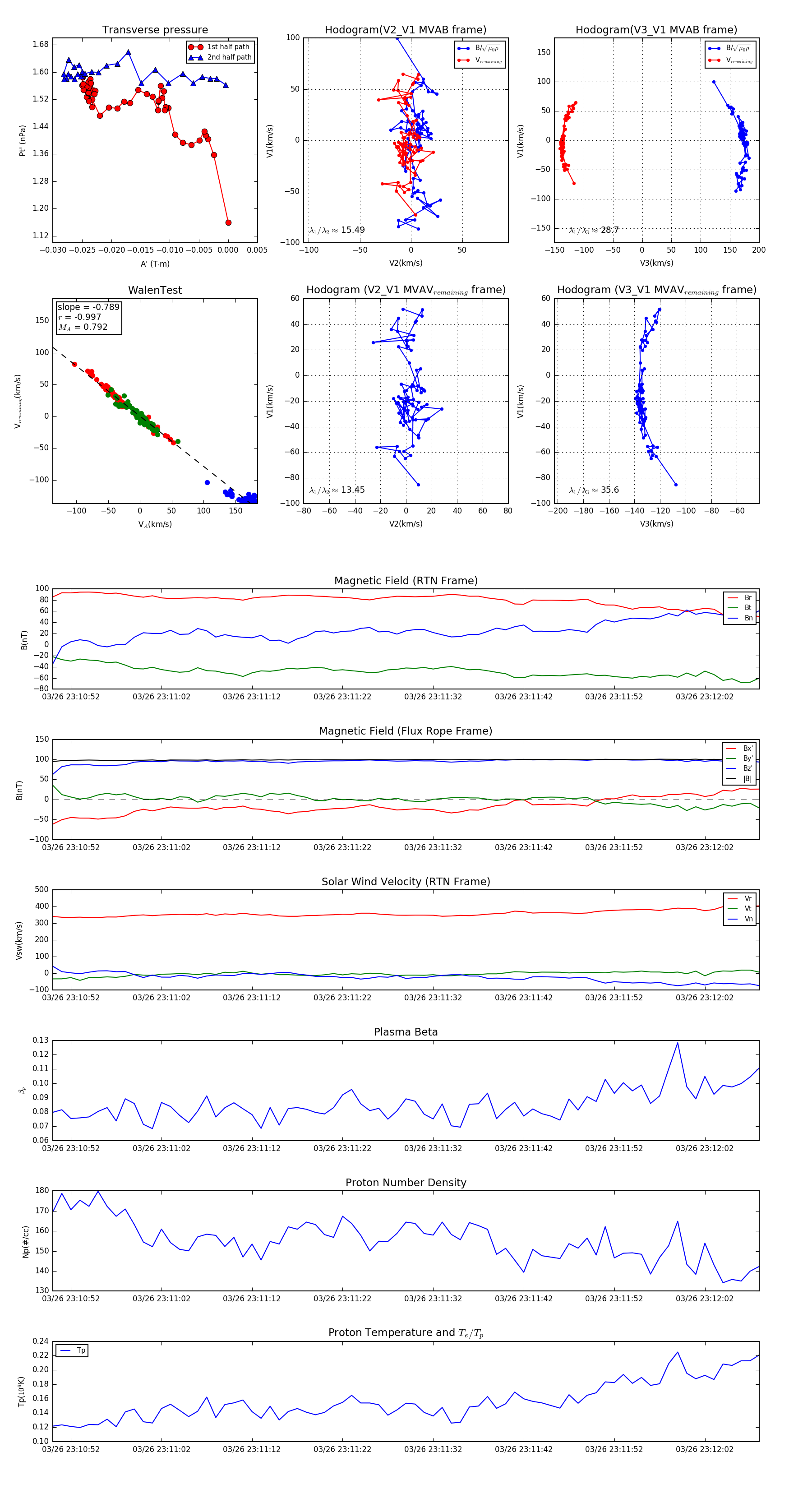
Flux Rope in 2024

Flux Rope Event 2024-03-26 23:10:50 ~ 2024-03-26 23:12:08 (79 seconds)


plot