HOME   LIST
‹–   –›

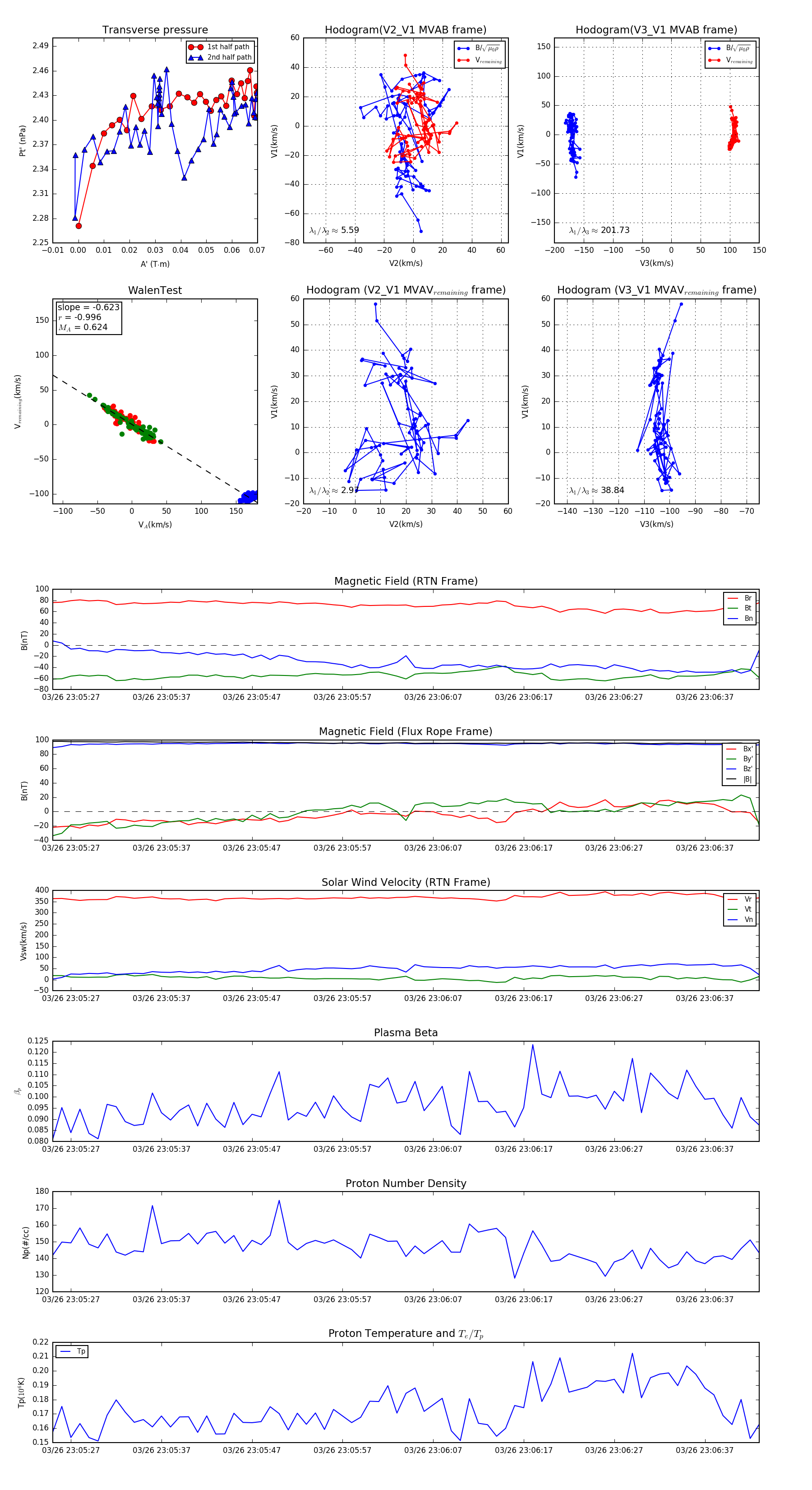
Flux Rope in 2024

Flux Rope Event 2024-03-26 23:05:25 ~ 2024-03-26 23:06:43 (79 seconds)


plot