HOME   LIST
‹–   –›

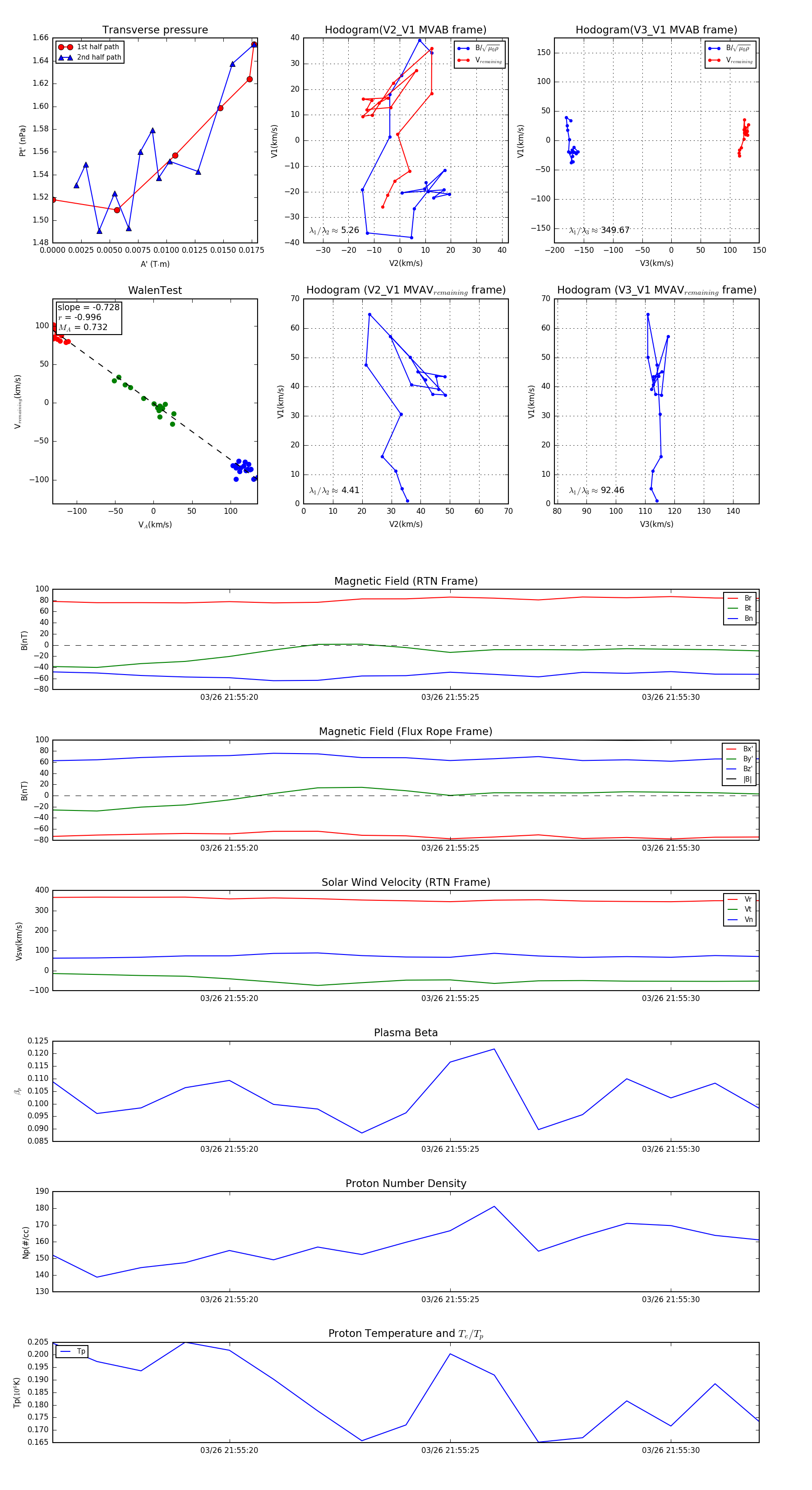
Flux Rope in 2024

Flux Rope Event 2024-03-26 21:55:16 ~ 2024-03-26 21:55:32 (17 seconds)


plot