HOME   LIST
‹–   –›

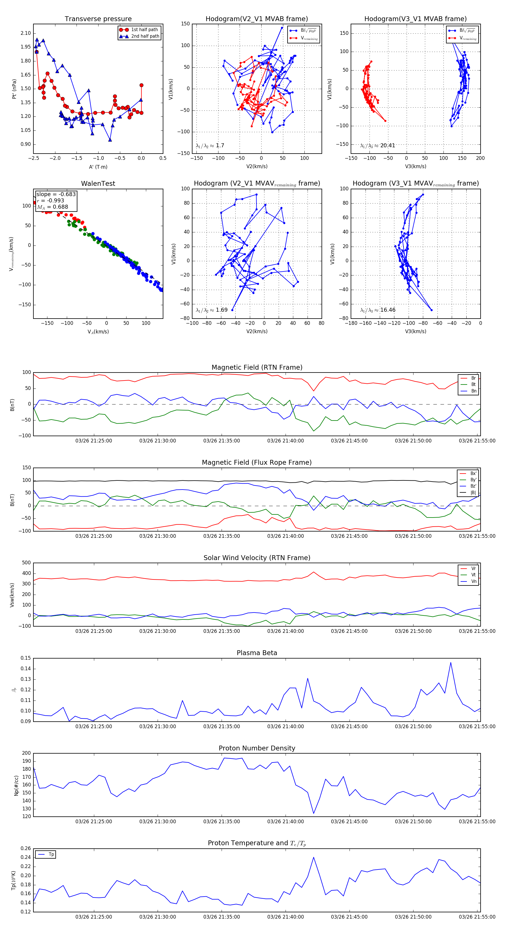
Flux Rope in 2024

Flux Rope Event 2024-03-26 21:20:16 ~ 2024-03-26 21:55:16 (2101 seconds)


plot